

This article highlights ten early symptoms of heart failure that elderly patients should be aware of. Recognizing these symptoms—like fatigue, shortness of breath, and swelling—is crucial for timely medical intervention. Such awareness can significantly improve health outcomes and enhance the quality of life for older adults facing cardiac challenges.
Have you ever felt unusually tired or found it difficult to catch your breath? These could be signs that warrant a closer look. It’s important to understand that you are not alone in this journey; many individuals experience similar concerns. By identifying these early symptoms, you can take proactive steps towards better health.
In addition to fatigue and shortness of breath, swelling in the legs or abdomen can also indicate heart issues. These symptoms may seem minor at first, but addressing them early can lead to more effective treatment options. Remember, seeking help is a sign of strength, not weakness.
Furthermore, it’s vital to communicate openly with your healthcare provider about any changes you notice. They are there to support you and can provide guidance tailored to your specific needs. Your health matters, and taking action can lead to a more fulfilling life.
Ultimately, being aware of these symptoms and seeking timely medical advice can make a world of difference. You deserve to live a life free from unnecessary worry about your heart health. Embrace the support available to you, and take the first step towards a healthier future.
Understanding the early signs of heart failure is crucial for elderly individuals. Timely recognition can significantly impact health outcomes, and this knowledge can empower both patients and caregivers. In this article, we will explore ten common symptoms that often go unnoticed but could indicate underlying cardiac issues. By discussing these warning signs, we aim to provide valuable insights into how to identify potential heart problems early on.
But what happens when these seemingly minor symptoms are overlooked? The implications could be dire. Therefore, it is essential for both patients and caregivers to remain vigilant and proactive in seeking medical advice. Remember, your health is a priority, and recognizing these signs can lead to timely interventions that improve quality of life.
At Amavita Heart and Vascular Health, we understand that managing cardiac dysfunction can be particularly challenging for seniors. That’s why we have developed a thorough approach tailored specifically to meet their unique needs. Under the guidance of our experienced geriatric cardiologist, we employ cutting-edge diagnostic tools and minimally invasive procedures to provide effective treatment options.
Our patient-centered philosophy seamlessly integrates advanced technology with compassionate care. This enables us to create personalized treatment plans that prioritize not only medical outcomes but also the quality of life for our patients. We recognize that addressing cardiovascular issues requires a comprehensive method that goes beyond just physical symptoms; it also encompasses emotional and psychological well-being.
By focusing on personalized care, we actively encourage client involvement and compliance with treatment. This approach leads to better health outcomes and enhances the quality of life for older individuals facing cardiac challenges. We invite you to reach out to us, as we are here to support you every step of the way on your journey to better heart health.

Tiredness can be one of the most common early symptoms of heart failure, especially among older individuals. This feeling often appears as unusual exhaustion or a persistent lack of energy that doesn’t improve with rest, and these can be considered early symptoms of heart failure. It may be linked to the heart's reduced ability to circulate blood effectively, leading to a decreased oxygen supply to the body's tissues. Research shows that approximately 84.8% of heart failure patients report feeling exhausted, which is often considered one of the early symptoms of heart failure. Furthermore, fatigue is associated with poorer health outcomes, such as increased hospitalization rates and a higher risk of mortality.
For older adults, the connection between fatigue and cardiovascular function is particularly important. Higher levels of fatigue are frequently associated with lower systolic blood pressure and other related health issues. At Amavita, we understand that unusual fatigue during daily activities can signal various cardiovascular concerns. Our comprehensive cardiac assessment helps identify the specific cause of your fatigue, allowing us to create a personalized treatment plan aimed at improving cardiac function and boosting energy levels.
We also emphasize the importance of preventive cardiology. By utilizing advanced risk evaluation tools and promoting lifestyle changes, we address risk factors such as diabetes, hypertension, and a family history of cardiovascular disease. Therefore, it’s crucial to remain vigilant about ongoing fatigue, as it can be one of the early symptoms of heart failure, especially when accompanied by other symptoms like breathlessness or swelling in the legs. We encourage you to talk to a healthcare provider about these experiences, as timely intervention and management can make a significant difference in your health.

Shortness of breath, or dyspnea, is a significant concern for many, particularly for elderly individuals. It often manifests during physical activity or even while resting, leading to feelings of breathlessness or difficulty in catching one's breath, especially when lying flat. This symptom frequently arises from fluid buildup in the lungs due to cardiac issues.
Recent studies indicate that dyspnea is common among older adults facing cardiac challenges, making its early recognition vital for timely intervention. Addressing dyspnea promptly can significantly improve patient outcomes, as it is often one of the early symptoms of heart failure.
In addition to this, the introduction of Amavita's CardioElite™ program, which utilizes portable, FDA-approved AI ultrasound for bedside cardiac diagnostics, offers a promising solution. This program not only provides real-time assistance for accurate imaging but also generates reports on cardiac structure and function in just minutes.
Experts emphasize that recognizing this symptom can lead to more effective management strategies, ultimately enhancing the quality of life for older adults. As Dr. Indranee N. Rajapreyar, a medical director in cardiac transplantation, noted, "Grasping the subtleties of dyspnea in patients with cardiac dysfunction is vital for delivering suitable care and assistance."
Therefore, being alert to the early symptoms of heart failure, including shortness of breath, is essential for elderly individuals and their caregivers in managing cardiovascular health. If you or a loved one experiences these symptoms, don't hesitate to reach out for support and guidance.

Swelling in the legs and ankles, known as peripheral edema, can be a significant concern, particularly for those facing cardiac challenges. This condition often arises when the heart struggles to pump blood effectively, leading to discomfort, pain, and mobility issues, especially among elderly individuals. Did you know that approximately 19% of older adults experience chronic peripheral edema? This highlights how common it is in this age group, and it's important to be aware of its implications.
As caring cardiologists often point out, monitoring any notable changes in swelling is crucial, as these changes may signify the early symptoms of heart failure. If you notice significant swelling, seeking immediate medical evaluation is essential. This will help determine the underlying causes and guide you toward effective treatment strategies.
Managing peripheral edema can involve:
Understanding the implications of this condition is vital for older individuals, as it ensures timely intervention and better health outcomes. Remember, you are not alone in this journey, and there are supportive measures available to help you feel your best.

A persistent cough or wheezing can often signal fluid accumulation in the lungs, which may indicate early symptoms of heart failure, a common complication of cardiac dysfunction. For older individuals, these respiratory signs might be mistaken for simple colds or infections, which can lead to delays in seeking necessary medical attention. Did you know that approximately 6.7 million people in the United States experience cardiac issues? Respiratory signs like these can indicate the early symptoms of heart failure that require urgent attention.
It’s crucial for individuals to communicate any ongoing respiratory problems, which may be early symptoms of heart failure, to their healthcare providers. Prompt intervention can significantly enhance the management of cardiac issues and help prevent additional complications. Recognizing these signs early can truly be life-saving. This highlights the importance of awareness and proactive health management, ensuring you feel supported in your health journey.

Palpitations, which are characterized by a rapid or irregular pulse, can be considered early symptoms of heart failure, particularly for older individuals. This sensation may feel like a racing pulse or a fluttering in the chest, which are considered early symptoms of heart failure, suggesting that the heart is struggling to maintain sufficient blood flow. Dr. Richard Petrella emphasizes the importance of recognizing these signs, noting that unmanaged atrial fibrillation can lead to serious complications, including stroke and other cardiac issues.
In addition to this, the prevalence of atrial fibrillation in the U.S. has risen significantly, affecting an estimated 10.5 million adults. Therefore, understanding the implications of palpitations is vital for identifying the early symptoms of heart failure and ensuring timely intervention. If you or a loved one is experiencing these symptoms, it’s essential to seek advice from a healthcare professional for further assessment and management. Early identification can greatly enhance outcomes and improve quality of life.
Remember, you are not alone in this journey. Taking the step to consult with a healthcare provider can provide the support and reassurance you need.

Disorientation and compromised cognition can be concerning signs for individuals with cardiac issues, primarily due to reduced blood flow to the brain. It's important to recognize that approximately 46.8% of elderly individuals admitted for cardiac problems experience varying degrees of cognitive decline. Many may encounter memory lapses, difficulties in concentrating, and mood fluctuations. These cognitive challenges can significantly impact self-care and adherence to treatment, making it vital for both individuals and caregivers to be vigilant about any changes in cognitive function.
Neurologists emphasize that cognitive decline is one of the most significant independent indicators of mortality in elderly patients with cardiac conditions. This highlights the urgent need to identify these symptoms early on. Recent studies have linked lower cardiac output and reduced cerebral blood flow to cognitive decline, particularly affecting memory and executive functions. Therefore, it's crucial for individuals to discuss any cognitive changes with their healthcare providers, as timely intervention can lead to better management of both cardiovascular health and cognitive function.
Amavita's CardioElite™ program plays a pivotal role in this proactive approach. It offers advanced, real-time diagnostic data and 24/7 cardiology consultation, ensuring that patients receive the support they need. By integrating AI and providing comprehensive staff training, CardioElite™ enhances the ability to monitor and address cognitive challenges associated with cardiovascular issues. Ultimately, this initiative aims to reduce readmissions and improve overall outcomes for elderly individuals, fostering a supportive environment for their health journey.

A reduced ability to exercise often signals a decline in cardiovascular health among older adults. This can manifest as fatigue during everyday tasks or an inability to engage in activities they once loved. Recognizing these functional limitations is crucial for individuals, as it empowers them to adjust their lifestyles and seek appropriate medical guidance. Have you noticed any changes in your daily activities? Studies indicate that nearly 60% of patients with cardiac issues face challenges with activities of daily living (ADLs), significantly impacting their quality of life.
Sustaining physical activity, even within safe limits, is vital for overall well-being and can alleviate symptoms associated with cardiac issues. Experts recommend incorporating moderate exercise, such as:
Not only does this support cardiovascular health, but it also enhances cognitive function, with benefits lasting up to 24 hours after activity. In addition to this, understanding and addressing exercise restrictions is essential for effectively managing cardiac conditions. Remember, you are not alone in this journey; support is available to help you navigate these challenges.

Elevated nighttime urination, known as nocturia, can serve as a subtle yet significant indicator of the early symptoms of heart failure. This condition occurs when fluid that has accumulated in the body throughout the day is processed by the kidneys during the night, leading to frequent trips to the bathroom. Many seniors may mistakenly attribute this symptom to the natural aging process, overlooking its potential link to the early symptoms of heart failure.
Did you know that nearly 80% of individuals with heart problems experience nocturia? This statistic highlights how prevalent, yet often unrecognized, this sign can be. Urologists emphasize that increased nighttime urination warrants attention, as it is essential to discuss the early symptoms of heart failure with healthcare professionals about its implications for cardiovascular health.
Early recognition and intervention can significantly improve the management of underlying heart conditions, ultimately enhancing the quality of life for seniors. If you or a loved one is experiencing this symptom, please consider reaching out for support. Remember, you are not alone in this journey; help is available, and taking action can lead to better health outcomes.

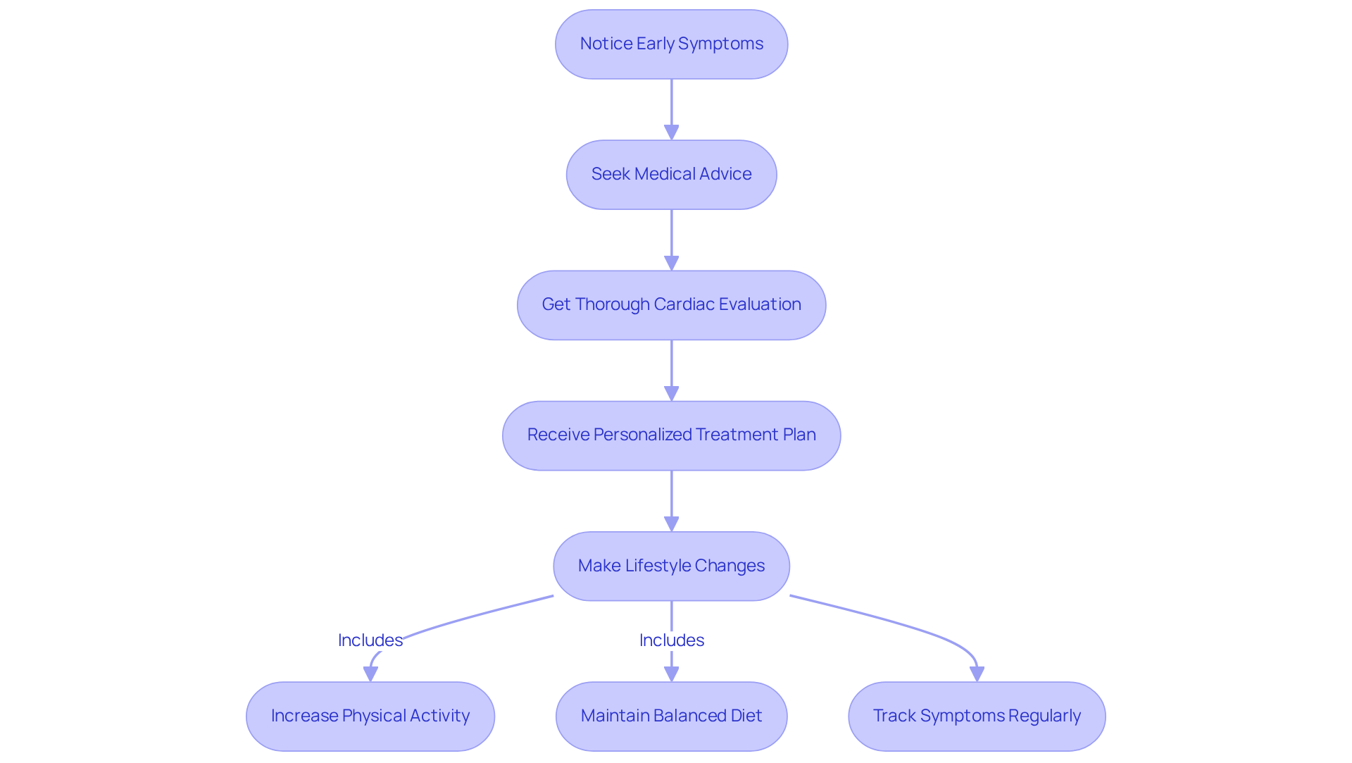
If you or someone you care about is noticing any early symptoms of heart failure, it’s essential to seek medical guidance right away. Heart dysfunction is particularly common among older adults, affecting over 6 million Americans. This underscores the importance of early intervention. At Amavita Heart and Vascular Health®, we truly believe in the value of thorough cardiac evaluations to assess risk factors and create personalized treatment plans tailored just for you.
It’s important for patients to feel empowered to share their symptoms openly with healthcare providers. This ensures that you receive the appropriate evaluations and treatments that align with your unique conditions and lifestyle. Recognizing the early symptoms of heart failure can lead to better management of cardiac failure and a healthier future.
Making lifestyle changes, such as increasing physical activity and maintaining a balanced diet, can also significantly enhance your outcomes. Our preventive cardiology approach combines advanced risk assessment tools with personalized interventions, working together to lower the risk of heart attacks and improve overall cardiovascular health.
To further support your well-being, consider scheduling regular check-ups and keeping a symptom diary to track any changes. Remember, you’re not alone on this journey; we’re here to help you every step of the way.

Recognizing the early symptoms of heart failure is crucial for elderly patients, as timely intervention can significantly improve health outcomes and quality of life. This article highlights ten key indicators that seniors should be aware of, including:
Each symptom serves as a vital warning sign, emphasizing the importance of proactive health management and communication with healthcare providers.
The insights provided illustrate how common symptoms like fatigue and shortness of breath can be linked to heart failure, affecting over six million older adults in the United States alone. By understanding these signs, individuals and their caregivers can take appropriate action, seek medical advice, and implement lifestyle changes that promote cardiovascular health. Comprehensive management strategies, such as those offered by Amavita Heart and Vascular Health, focus on personalized care that addresses both physical and emotional well-being.
In summary, awareness and early recognition of heart failure symptoms can lead to better health management and outcomes for seniors. Empowering individuals to discuss their experiences with healthcare professionals is essential for effective treatment. As the journey toward heart health continues, it is vital to remain vigilant, seek support, and embrace proactive measures that enhance overall well-being.
What is Amavita Heart and Vascular Health's approach to managing heart failure in seniors?
Amavita Heart and Vascular Health employs a comprehensive approach tailored to the unique needs of seniors, utilizing advanced diagnostic tools and minimally invasive procedures under the guidance of experienced geriatric cardiologists. Their patient-centered philosophy integrates technology with compassionate care to create personalized treatment plans.
How does Amavita address the emotional and psychological well-being of patients with cardiac issues?
Amavita recognizes that managing cardiovascular issues requires a comprehensive approach that includes addressing emotional and psychological well-being, alongside physical symptoms. They prioritize the quality of life for patients in their treatment plans.
What role does patient involvement play in treatment at Amavita?
Patient involvement is actively encouraged at Amavita, as it leads to better health outcomes and enhances the quality of life for older individuals facing cardiac challenges.
What is fatigue, and how is it related to heart failure?
Fatigue, particularly unusual exhaustion or persistent lack of energy that doesn’t improve with rest, is one of the most common early symptoms of heart failure. It is linked to the heart's reduced ability to circulate blood effectively, resulting in decreased oxygen supply to the body's tissues.
What percentage of heart failure patients report experiencing fatigue?
Approximately 84.8% of heart failure patients report feeling exhausted, which is often considered an early symptom of heart failure.
Why is it important for older adults to recognize fatigue as a potential symptom of heart failure?
Recognizing fatigue is crucial because it can be associated with poorer health outcomes, including increased hospitalization rates and a higher risk of mortality. It may also indicate underlying cardiovascular concerns.
What is dyspnea, and how does it relate to heart failure?
Dyspnea, or shortness of breath, is a significant concern for many, particularly elderly individuals. It can manifest during physical activity or at rest and is often caused by fluid buildup in the lungs due to cardiac issues.
How can early recognition of dyspnea improve patient outcomes?
Early recognition of dyspnea is vital for timely intervention, which can significantly improve patient outcomes and quality of life for older adults facing cardiac challenges.
What innovative program does Amavita offer for cardiac diagnostics?
Amavita offers the CardioElite™ program, which utilizes portable, FDA-approved AI ultrasound for bedside cardiac diagnostics, providing real-time assistance for accurate imaging and generating reports on cardiac structure and function quickly.
What should individuals do if they or a loved one experience symptoms of heart failure?
Individuals experiencing symptoms such as fatigue or shortness of breath should reach out to a healthcare provider for support and guidance, as timely intervention can make a significant difference in health outcomes.