

The article highlights ten key symptoms of cardiac amyloidosis that elderly patients should be aware of. These include:
Recognizing these symptoms early is crucial, as timely medical intervention can significantly enhance health outcomes and improve the quality of life for older individuals facing this condition.
It’s natural to feel concerned about changes in your health. By being informed about these symptoms, you empower yourself to take action. Remember, reaching out to a healthcare provider can be a vital step in ensuring your well-being.
In addition to this, understanding that you are not alone in this journey can be comforting. Many individuals experience similar challenges, and support is available. Your health matters, and taking proactive steps can lead to better management of your condition.
If you notice any of these symptoms, consider discussing them with your doctor. They can provide guidance and support tailored to your needs. Together, we can navigate this path toward better health.
Recognizing the signs of cardiac amyloidosis is crucial, especially for elderly patients who may be more susceptible to its effects. This condition, characterized by the abnormal buildup of amyloid proteins in the heart, can lead to severe complications if not detected early. By understanding the key symptoms associated with cardiac amyloidosis, individuals can take proactive steps toward seeking timely medical intervention.
What are the warning signs that should not be ignored? Early recognition can significantly improve outcomes for seniors facing this challenging condition. By being aware of these signs, patients can feel empowered to take action, ensuring they receive the care they need. Remember, you are not alone on this journey; support is available.
At Amavita Heart and Vascular Health, we understand that recognizing the early signs of cardiac amyloidosis is vital for effective management. This condition, which presents cardiac amyloidosis symptoms due to the accumulation of amyloid proteins in the heart, can lead to serious complications if not identified promptly. Are you or a loved one aware of the symptoms? It’s especially important for older individuals to seek timely medical advice and intervention.
Our comprehensive heart evaluations utilize advanced risk assessment tools and customized strategies designed to significantly lower the risk of heart attacks. We believe that every individual deserves tailored care that addresses their unique needs. Furthermore, our compassionate team is dedicated to providing personalized support, ensuring that you feel valued and understood throughout your healthcare journey.
Your health is our priority, and we are here to enhance your overall experience and outcomes. If you have any concerns or questions, please don’t hesitate to reach out. Together, we can navigate your heart health with care and understanding.

Fatigue is among the common cardiac amyloidosis symptoms, particularly in elderly patients. This unusual fatigue can persist even after adequate rest, often stemming from the heart's diminished ability to pump blood effectively. Consequently, the body receives less oxygen, which can significantly lower energy levels. It’s important to recognize that fatigue is not just frequent; it can greatly affect the quality of life for older adults with heart conditions. In fact, nearly 60% of seniors report fatigue as a primary concern related to cardiac amyloidosis symptoms, highlighting the need for increased awareness and support.
At Amavita Heart and Vascular Health®, we are dedicated to improving the lives of our patients. Our innovative AI-driven diagnostic technology, including a portable, FDA-cleared AI ultrasound for bedside heart diagnostics, is utilized through our CardioElite™ program. This approach aims to enhance early detection and outcomes for individuals facing these challenges. Our comprehensive cardiovascular assessments are designed to identify the specific causes of fatigue, allowing us to create personalized treatment plans that focus on improving circulatory function and revitalizing energy levels.
Furthermore, our program features a guided pathway to AHA certification and extensive staff education, ensuring that we deliver the highest quality of care. It is crucial for older individuals to monitor their energy levels and communicate any significant changes to their healthcare provider. Early diagnosis and intervention can make a substantial difference in managing their health and overall well-being. Remember, you are not alone in this journey; we are here to support you every step of the way.

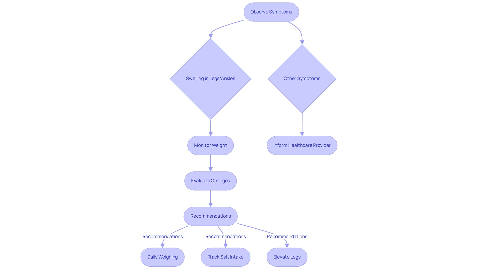
Swelling in the legs and ankles can serve as a crucial warning sign of cardiac amyloidosis, often resulting from fluid accumulation when the heart struggles to pump effectively. Many older individuals may notice their shoes feeling tighter or experience increased swelling by the end of the day. This symptom is particularly concerning, as it may indicate a decline in heart function. Have you noticed any changes in your body?
Vascular specialists emphasize the importance of monitoring weight changes; typically, individuals may retain 8 to 15 pounds of excess fluid before noticeable swelling appears. Symptoms such as coughing and shortness of breath can arise with a weight gain of just 5 to 7 pounds, often due to fluid buildup in the lungs. This is especially concerning for seniors with existing respiratory issues. If you or a loved one is experiencing these changes, it’s vital to inform your healthcare provider promptly to address potential complications related to cardiac amyloidosis and fluid retention.
At Amavita Heart and Vascular Health, we are committed to ensuring that these symptoms are thoroughly evaluated and integrated into a comprehensive care plan tailored specifically for high-risk patients. It’s also recommended for seniors to:
As Dr. Lewis wisely notes, "Weight change is the earliest sign of a problem with fluid balance." Remember, you are not alone in this; we are here to support you every step of the way.

Shortness of breath, particularly during physical activity or when lying flat, is a significant symptom associated with cardiac amyloidosis symptoms. This condition arises as the heart's pumping efficiency declines, resulting in fluid buildup in the lungs. Did you know that approximately 86% of individuals with amyloidosis report experiencing cardiac amyloidosis symptoms, including dyspnea during activity? This is a crucial indicator of heart failure. For older adults, this symptom can be especially concerning, as it may signal the need for urgent medical attention. Research shows that heart failure is the leading cause of death in this age group, with 78% of fatalities linked to heart-related issues. Therefore, if you or a loved one is experiencing shortness of breath, it is vital to seek prompt medical evaluation to uncover the underlying cause and explore potential treatment options.
Amavita's CardioElite™ program provides comprehensive cardiovascular management, integrating advanced, real-time diagnostic data and 24/7 cardiology consultation. This can significantly alleviate symptoms such as shortness of breath. Furthermore, Dr. Martinez-Clark specializes in minimally invasive valve treatments that repair or replace damaged valves, addressing the root causes of dyspnea. Real-life interventions, including customized exercise programs and nutritional support, have proven effective in managing cardiac amyloidosis symptoms and enhancing the quality of life for individuals.
By addressing these breathing difficulties early, with the support of programs like CardioElite™, you can greatly improve your health outcomes and overall well-being. Remember, you are not alone in this journey; help is available, and taking the first step towards seeking care can lead to a brighter, healthier future.

An irregular heartbeat, or arrhythmia, is a significant symptom that deserves your immediate attention. If you are an older individual, you might experience palpitations or a fluttering sensation in your chest, which could indicate cardiac amyloidosis symptoms related to amyloid deposits affecting your heart. It’s crucial to consistently observe your cardiac rhythm, especially if you have risk factors for cardiac amyloidosis symptoms. Did you know that data show atrial fibrillation, the most common arrhythmia in this age group, affects about 1 in 10 people over 80 years old? This condition greatly increases the risk of stroke and heart failure.
At Amavita Heart and Vascular Health, our cardiologists emphasize the importance of regular heart rhythm monitoring. This proactive approach can lead to timely interventions that significantly improve your overall health outcomes. Our comprehensive arrhythmia management includes advanced diagnostic imaging and continuous monitoring technology, which help us identify the specific type of arrhythmia you may have. This allows us to create personalized management strategies that cater to your unique needs.
For individuals with heart disease, effective management strategies may include:
We understand that every patient is different, and we are here to support you. Additionally, our minimally invasive procedures often allow patients to return home the same day, enhancing your quality of life.
This compassionate approach at Amavita is essential in reducing the risks associated with irregular heartbeats and improving the overall well-being of those affected. Remember, you are not alone in this journey; we are here to help you every step of the way.

Chest discomfort is a significant signal that may indicate heart-related concerns, particularly among elderly individuals. This discomfort often stems from the heart's struggle to provide adequate blood flow, leading to ischemia. Research shows that approximately 38% of individuals with cardiac amyloidosis symptoms experience chest pain, especially those with a history of coronary artery problems and heart failure. Given the serious nature of these issues, it is vital for elderly individuals experiencing chest pain to seek immediate medical attention to rule out severe complications.
Cardiologists highlight that chest pain in this age group is not only common but also a critical predictor of hospitalizations due to heart failure. This underscores the importance of timely evaluation and intervention. Recognizing chest pain as a potential warning sign is essential for improving outcomes in older adults. By identifying these symptoms early, more effective management and treatment strategies can be implemented.
If you or a loved one is experiencing chest discomfort, please do not hesitate to reach out for help. Your health and well-being are paramount, and seeking care can lead to better outcomes and peace of mind.

Lightheadedness and dizziness are significant cardiac amyloidosis symptoms often associated with this condition, particularly in elderly patients. These sensations may arise when the heart struggles to pump enough blood to meet the body's needs, especially during physical activity. Did you know that research indicates dizziness is common among older individuals with vascular conditions? Studies show that around 30% of cognitively healthy older adults experience episodes of dizziness, which can be exacerbated by underlying circulatory issues.
In those with protein misfolding disorders affecting the heart, impaired function can lead to decreased blood flow, resulting in feelings of dizziness. This symptom is particularly concerning as it may signal worsening heart function associated with cardiac amyloidosis symptoms, potentially leading to serious complications. Atrial fibrillation, which is a frequent comorbidity in individuals experiencing cardiac amyloidosis symptoms, can further contribute to these unsettling sensations. If you or a loved one are experiencing lightheadedness, it's vital to discuss these episodes with your healthcare provider. Timely intervention can significantly enhance outcomes and improve quality of life.
At Amavita Heart and Vascular Health, we are dedicated to providing comprehensive cardiovascular care tailored to your needs. Our focus is on addressing common heart concerns through advanced, minimally invasive treatments and personalized approaches. With our state-of-the-art imaging capabilities and effective arrhythmia management strategies, we ensure careful monitoring and management of blood flow issues, which is essential for your safety and well-being. Managing orthostatic hypotension, which is common in individuals with heart-related conditions, is crucial, as untreated dizziness can lead to falls and additional health complications. By concentrating on the unique needs of high-risk individuals, we strive to enhance the quality of care and outcomes for our elderly clients.

Weight increase caused by fluid retention can be a significant concern, especially for older individuals, including those with diabetes, high blood pressure, or a family history of heart issues. Have you noticed your clothes fitting a bit more snugly or an unexpected rise on the scale? Often, this change occurs without a clear explanation, and it can be unsettling. This weight gain typically stems from the heart's reduced ability to manage fluid balance effectively.
At Amavita Heart and Vascular Health, we understand the importance of focused cardiovascular care, particularly for individuals with cardiac amyloidosis symptoms who are at high risk. Regularly monitoring your weight is essential; we encourage elderly individuals to weigh themselves consistently and to reach out to their healthcare provider if they notice any significant fluctuations. Remember, even small changes in weight can signal fluid retention, which is crucial for timely intervention.
Did you know that nearly 30% of individuals with heart failure struggle to manage their fluid intake? This statistic underscores the need for careful monitoring and support. Research indicates that effective fluid balance management is vital for older adults with heart conditions, as it can greatly impact their overall health and quality of life.
With advanced imaging and thorough assessments, Amavita is dedicated to ensuring that you receive the specialized care you need. We are here to support you every step of the way, providing the understanding and attention necessary to help you feel your best.

Frequent nighttime urination, known as nocturia, can be a concerning sign, particularly for older individuals. This condition often arises when fluid that accumulates in the body during the day is processed by the kidneys at night, especially while lying down. For those with cardiac failure, nocturia is a common occurrence, as heart dysfunction can lead to fluid retention, resulting in increased urination during the night.
If you or a loved one is experiencing nocturia, it’s important to reach out to a healthcare provider. This symptom may indicate underlying issues related to cardiac amyloidosis symptoms that require further evaluation and management. At Amavita Heart and Vascular Health®, we prioritize comprehensive cardiovascular assessments and proactive strategies to reduce the risk of serious conditions, such as myocardial infarction, especially for individuals displaying symptoms like nocturia.
Recognizing cardiac amyloidosis symptoms early is vital, as timely intervention can lead to improved health outcomes. Our advanced diagnostic tests, including blood and urine protein examinations, play a crucial role in identifying amyloid proteins and assessing cardiovascular health. Furthermore, our innovative AI-powered diagnostic technology, part of the Amavita CardioElite™ program, enhances early detection, ensuring that patients receive accurate and timely care.
Identifying nocturia as a potential warning sign is essential for delivering appropriate care and addressing complications related to heart disease, including congestive heart failure. We are here to support you every step of the way, so please don’t hesitate to reach out for the care you deserve.

Numbness or tingling in your hands or feet can be concerning, especially as these sensations may be among the cardiac amyloidosis symptoms. If you or a loved one is experiencing cardiac amyloidosis symptoms, it is important to communicate with your healthcare provider. These feelings can affect daily activities, and older individuals should be particularly vigilant, as they may require further assessment and management.
At Amavita Vascular and Cardiac Health, we understand the unique needs of high-risk individuals, including those with diabetes, hypertension, or a family history of cardiovascular issues. Our advanced imaging and comprehensive evaluations are designed to ensure that symptoms like numbness or tingling are properly assessed and integrated into a personalized care plan.
Furthermore, if standard testing has left you with unanswered questions or if you're seeking executive health screenings, our thorough evaluations address common heart concerns with advanced, minimally invasive treatments. Dr. Martinez-Clark, with his Harvard training and extensive cardiovascular experience, is dedicated to providing you with the highest quality of care.
We are here to support you every step of the way. If you have any concerns about your symptoms, please don’t hesitate to reach out for help. Your health and comfort are our top priorities.

Recognizing the symptoms of cardiac amyloidosis is vital, especially for elderly patients who may face various indicators that can significantly impact their health. This condition, marked by the accumulation of amyloid proteins in the heart, can lead to serious complications if not diagnosed and managed swiftly. Awareness of key symptoms—such as fatigue, swelling in the legs, shortness of breath, and irregular heartbeat—empowers individuals to seek timely medical intervention, greatly enhancing their quality of life.
Throughout this article, we have outlined essential symptoms of cardiac amyloidosis, emphasizing the importance of early detection.
All of these symptoms deserve immediate attention. Understanding these symptoms can help patients and their families navigate the complexities of this condition and advocate for the necessary care.
Ultimately, the importance of recognizing cardiac amyloidosis symptoms cannot be overstated. By being vigilant and proactive in monitoring health, individuals can facilitate early diagnosis and treatment, potentially preventing severe complications. If you or a loved one experiences any of the discussed symptoms, do not hesitate to consult healthcare professionals. With the right support and resources, managing cardiac amyloidosis effectively is possible, leading to improved overall heart health. Taking charge of your health journey is crucial, and remember, assistance is always available at Amavita Heart and Vascular Health.
What is cardiac amyloidosis?
Cardiac amyloidosis is a condition characterized by the accumulation of amyloid proteins in the heart, which can lead to serious complications if not identified and managed promptly.
What are the early signs of cardiac amyloidosis?
Early signs of cardiac amyloidosis include unusual fatigue, swelling in the legs and ankles, and other symptoms that may indicate a decline in heart function.
Why is fatigue a common symptom of cardiac amyloidosis?
Fatigue is common in cardiac amyloidosis because the heart's diminished ability to pump blood effectively results in less oxygen being delivered to the body, significantly lowering energy levels.
How prevalent is fatigue among older adults with cardiac amyloidosis?
Nearly 60% of seniors report fatigue as a primary concern related to cardiac amyloidosis symptoms.
What diagnostic technology does Amavita Heart and Vascular Health use for cardiac amyloidosis?
Amavita Heart and Vascular Health utilizes innovative AI-driven diagnostic technology, including a portable, FDA-cleared AI ultrasound for bedside heart diagnostics through their CardioElite™ program.
What should older individuals monitor regarding their health?
Older individuals should monitor their energy levels, weight changes, and any significant symptoms such as swelling, and communicate these changes to their healthcare provider.
What does swelling in the legs and ankles indicate?
Swelling in the legs and ankles can indicate fluid accumulation due to the heart's struggle to pump effectively and may signal a decline in heart function.
How much weight gain can indicate fluid retention issues?
Individuals may retain 8 to 15 pounds of excess fluid before noticeable swelling appears, and symptoms like coughing and shortness of breath can arise with a weight gain of just 5 to 7 pounds.
What recommendations does Amavita Heart and Vascular Health provide for managing fluid retention?
Recommendations include weighing oneself daily, tracking salt intake, and elevating the legs above body level while resting to help manage fluid retention.
How does Amavita Heart and Vascular Health support patients with cardiac amyloidosis?
Amavita Heart and Vascular Health provides personalized care, comprehensive evaluations, and tailored treatment plans to enhance the health and well-being of individuals facing cardiac amyloidosis.