

This article gently addresses the critical symptoms of heart blockage in females that should never be overlooked. Recognizing these signs is essential for timely medical intervention, and we want to ensure you feel supported in this journey. Common symptoms include:
These signs can indicate serious cardiovascular issues, highlighting the necessity for prompt evaluation and care.
In addition to this, it’s important to listen to your body and trust your instincts. If you experience any of these symptoms, please remember that seeking help is a sign of strength. You deserve to have your concerns taken seriously, and there are compassionate healthcare professionals ready to support you.
Furthermore, understanding these symptoms can empower you to take charge of your health. You are not alone in this; many women share similar experiences and feelings. We encourage you to reach out for support, whether it’s talking to a loved one or consulting with a medical professional.
Ultimately, your health matters greatly, and recognizing these signs early can make a significant difference. Please take care of yourself and don’t hesitate to seek help when needed. Your well-being is our priority, and we are here to support you every step of the way.
Recognizing the subtle signs of heart blockage can truly be a matter of life and death, especially for women who often experience symptoms differently than men. This article explores ten critical symptoms that should never be ignored, offering you vital information that could lead to early intervention and improved health outcomes.
As the medical community continues to uncover the complexities of female cardiovascular health, one important question arises: are women adequately aware of these warning signs, or are they at risk of overlooking them? Your health matters, and understanding these signs is the first step towards ensuring your well-being.
At Amavita Heart and Vascular Health, we understand that navigating cardiovascular health can be daunting for women, particularly regarding the symptoms of heart blockage in females. Led by the compassionate and Harvard-trained Dr. Pedro Martinez-Clark, our team specializes in comprehensive cardiovascular care tailored specifically for you. Our modern outpatient facilities allow you to undergo advanced procedures, such as cardiac catheterization and venous ablation, and return home the same day. This approach not only ensures a more relaxed experience but often leads to improved outcomes, allowing you to focus on what truly matters—your health and well-being.
We employ sophisticated methods and minimally invasive techniques to provide the best possible outcomes for patients experiencing symptoms of heart blockage in females. Furthermore, our commitment to innovative research ensures that you benefit from the latest treatments, often before they become widely available elsewhere. We believe that every woman deserves personalized attention and care on her journey toward better cardiovascular health.
At Amavita, we pride ourselves on our culturally aware communication, ensuring that we meet the diverse needs of our clientele. Our patients frequently share their experiences, praising the exceptional professionalism and dedication of our team. We are here to support you every step of the way, and we invite you to reach out to us for any questions or concerns you may have. Your journey to improved cardiovascular health starts with us, and we are dedicated to providing the compassionate care you deserve.
Chest discomfort, often described as pressure, squeezing, or fullness, can be a primary indication of the symptoms of heart blockage in females. It's important to note that women may experience symptoms of heart blockage in females differently than men, sometimes feeling discomfort in the back, neck, or jaw. It is essential for women to recognize that the symptoms of heart blockage in females, including chest pain, can vary in intensity and may not always be severe. If you experience this symptom, seeking prompt medical evaluation is crucial, as it can signal serious cardiovascular issues.
At Amavita Heart and Vascular Health, our specialists are here to help. We utilize advanced diagnostic imaging tools, such as N-13 Ammonia Cardiac PET/CT, to detect potential cardiovascular issues early. This early detection is vital; it not only improves outcomes but also contributes to reduced emergency transfers and enhanced census stability.
Our seamless care coordination ensures that you receive expert diagnosis and minimally invasive treatments, significantly improving your health outcomes and reducing the risk of hospital readmissions. Remember, you are not alone in this journey; we are committed to supporting you every step of the way.

Experiencing shortness of breath, or dyspnea, can be concerning, particularly as it may be one of the symptoms of heart blockage in females. This symptom may sometimes be mistaken for anxiety or fatigue, which can lead to delays in seeking the care you need. It’s important to pay attention to any sudden changes in your breathing patterns, particularly if they are accompanied by other symptoms of heart blockage in females, such as chest pain or fatigue. These signs could indicate valve disease, a condition where the heart valves do not function properly, causing the heart to work harder and leading to breathlessness and fatigue.
At Amavita Heart and Vascular Health, Dr. Martinez-Clark offers specialized care through minimally invasive valve treatments. These procedures can repair or replace damaged valves without the need for open-heart surgery, often allowing patients to go home the same day. Recognizing and addressing the symptoms of heart blockage in females promptly can significantly improve cardiovascular health outcomes.
Our comprehensive cardiac evaluations utilize advanced AI-driven diagnostic technology, ensuring accurate and timely assessments. This innovative approach enhances early detection and helps tailor treatment strategies to your unique needs, focusing on improving your heart function and restoring your energy levels.
If you’re experiencing any of these symptoms, please don’t hesitate to reach out for support. Your health is important, and we are here to help you every step of the way.

Unexplained fatigue can often be one of the first symptoms of heart blockage in females. Unlike regular tiredness, this fatigue is persistent and does not improve with rest. It’s understandable that you might attribute this feeling to stress, lack of sleep, or even aging. However, it’s vital to recognize it as a potential warning sign that deserves attention.
If this fatigue is accompanied by other symptoms of heart blockage in females, like shortness of breath or chest discomfort, it’s essential to seek medical advice. Remember, you are not alone in this; many women experience similar concerns. Taking the step to consult a healthcare professional can provide clarity and support. Your health matters, and it’s okay to reach out for help when you need it.

Experiencing palpitations, which can feel like a racing or fluttering pulse, may understandably cause concern. These sensations can sometimes indicate the symptoms of heart blockage in females or arrhythmia. Many women notice these feelings during stressful or anxious moments. However, if symptoms of heart blockage in females occur frequently or are accompanied by other symptoms, it's important to reach out to a healthcare provider for guidance.
At Amavita Heart and Vascular Health, our compassionate specialists are here to help. We utilize advanced diagnostic imaging to uncover any underlying issues and offer comprehensive management for arrhythmias. Understanding the context of your palpitations is crucial in identifying potential cardiovascular conditions.
You can take comfort in knowing that our minimally invasive treatments are designed to provide expert care while minimizing disruption to your daily life. We are dedicated to supporting you every step of the way, ensuring you feel valued and cared for during your health journey.

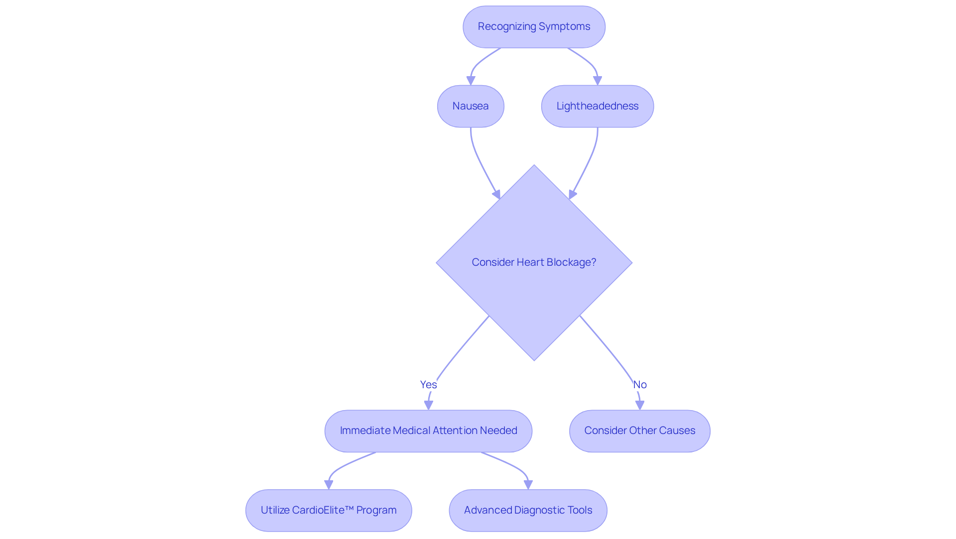
Nausea and lightheadedness can be concerning symptoms of heart blockage in females who may be facing issues in their cardiovascular system. These symptoms can arise suddenly and might be mistaken for gastrointestinal issues; however, they could also indicate reduced circulation to vital organs. At Amavita, we truly care about your health, which is why our CardioElite™ program utilizes FDA-cleared AI ultrasound technology and real-time guidance for precise imaging. This approach allows for the early detection of cardiac issues, enabling timely intervention.
It’s important for women to pay attention to the symptoms of heart blockage in females, particularly if they occur alongside chest pain or shortness of breath. Such symptoms may require immediate medical attention. Our advanced diagnostic tools are designed to quickly identify potential cardiac issues, ultimately enhancing survival rates and improving patient outcomes. Furthermore, the CardioElite™ program not only helps to reduce emergency transfers but also supports stability in patient care, fostering better health outcomes.
If you or someone you know is experiencing these symptoms, please reach out for support. We are here to help you navigate your health concerns with compassion and understanding.

Women may sometimes feel discomfort in the jaw, neck, or back, which can be an indication of blockage—symptoms that are often easily overlooked. This discomfort might present itself as a dull ache or tightness and can occur independently of chest pain. Recognizing these unusual signs is crucial, as they could suggest a cardiac event or other significant cardiovascular issues.
If you experience these symptoms, especially if they come on suddenly or feel severe, it is important to seek medical evaluation. Remember, you are not alone in this, and taking action can be a vital step toward ensuring your health and well-being.

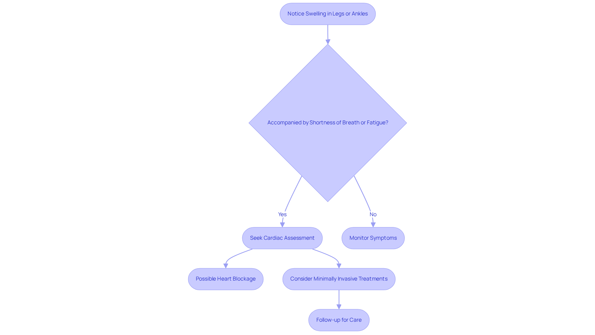
Swelling in the legs or ankles, known as edema, can be concerning as it may indicate symptoms of heart blockage in females or a failure in the cardiac system. This occurs when the heart struggles to pump blood effectively, leading to fluid buildup in the lower extremities. If you notice any unexplained swelling, especially when accompanied by symptoms of heart blockage in females such as shortness of breath or fatigue, it’s important to pay attention. Shortness of breath might suggest valve disease, where the heart's valves aren't functioning properly, causing the heart to work harder. This extra effort can lead to significant fatigue during your daily activities.
At Amavita Heart and Vascular Health, we understand how worrying these symptoms can be. We offer thorough cardiac assessments to identify the underlying causes of your concerns. Early intervention is key to preventing further complications, and we provide minimally invasive valve treatments that can significantly improve your breathing and energy levels. Many patients are even able to go home the same day after their procedure.
We invite you to reach out to us if you have any questions or concerns about your heart health. You deserve compassionate care and support, and we are here to help you every step of the way.

Anxiety is often overlooked as a potential indicator of cardiovascular issues in women. Many women may experience anxiety alongside physical symptoms, which can lead to misdiagnosis or delayed treatment. It’s essential to recognize that anxiety might be a response to heart problems. Women should not dismiss their feelings of anxiety, especially if they are accompanied by symptoms of heart blockage in females, such as chest pain or difficulty breathing.
At Amavita Heart and Vascular Health, we understand how concerning these feelings can be. Our CardioElite™ program acts as a clinical force multiplier, enhancing proactive patient management and lightening the burden on emergency services. We offer comprehensive cardiovascular assessments featuring advanced imaging technologies that can help clarify the underlying causes of these issues.
High-risk patients, including those with diabetes, hypertension, or a family history of cardiovascular disease, particularly benefit from our proactive, data-driven care. This approach ensures that cardiac issues are diagnosed and treated accurately, ultimately improving outcomes for women experiencing anxiety related to these conditions. Remember, you are not alone in this journey, and we are here to support you every step of the way.

Women should never overlook unusual signs that may indicate symptoms of heart blockage in females. If you encounter any mix of the symptoms of heart blockage in females—such as chest pain, shortness of breath, unexplained fatigue, or swelling—it’s essential to seek medical attention swiftly. These signs could be indicative of serious conditions like coronary artery disease, arrhythmias, or heart valve disease.
At Amavita Heart and Vascular Health, we understand how concerning these symptoms can be. Our specialists utilize advanced diagnostic imaging to identify potential blockages and provide comprehensive evaluations tailored to your needs. Early diagnosis and intervention can significantly improve outcomes and quality of life.
We offer innovative, minimally invasive treatments that ensure most patients can return home the same day. This allows you to continue your daily activities with minimal disruption. If you notice any concerning symptoms, don’t hesitate to contact us for a thorough evaluation and personalized care. Remember, you are not alone in this journey; we are here to support you every step of the way.

Recognizing the symptoms of heart blockage in females is crucial for early intervention and improved health outcomes. This article has highlighted ten key symptoms that women should never ignore, emphasizing that understanding these signs can significantly influence the course of cardiovascular health. From chest pain and shortness of breath to unexplained fatigue and anxiety, being aware of these indicators is the first step toward proactive care.
The insights provided throughout the article underscore the importance of prompt medical evaluation when experiencing any concerning symptoms. Each symptom, whether it's palpitations, nausea, or swelling in the legs, serves as a potential warning signal that should not be overlooked. The commitment of healthcare providers, like those at Amavita Heart and Vascular Health, to offer specialized and compassionate care ensures that women receive the attention they deserve on their journey toward better heart health.
Ultimately, awareness and action are paramount. Women are encouraged to trust their instincts and seek medical attention if they encounter unusual symptoms. By doing so, they not only safeguard their own health but also contribute to a broader understanding of women's cardiovascular issues. Remember, taking the first step toward addressing heart health concerns can lead to life-saving interventions and a healthier future.
What services does Amavita Heart and Vascular Health offer for women experiencing heart blockage symptoms?
Amavita Heart and Vascular Health offers comprehensive cardiovascular care, including advanced procedures such as cardiac catheterization and venous ablation, all performed in modern outpatient facilities that allow patients to return home the same day.
How do heart blockage symptoms in women differ from those in men?
Women may experience heart blockage symptoms differently, often feeling discomfort in areas such as the back, neck, or jaw, rather than just the chest. Symptoms can vary in intensity and may not always be severe.
What is a key symptom of heart blockage that women should be aware of?
Chest pain is a key indicator of heart blockage in women, often described as pressure, squeezing, or fullness. It can signal serious cardiovascular issues and requires prompt medical evaluation.
What advanced diagnostic tools does Amavita use for early detection of cardiovascular issues?
Amavita utilizes advanced imaging tools, such as N-13 Ammonia Cardiac PET/CT, to detect potential cardiovascular issues early, which is crucial for improving health outcomes.
What should women do if they experience shortness of breath?
Women experiencing shortness of breath, especially if accompanied by chest pain or fatigue, should seek medical attention as it may indicate heart issues, such as valve disease.
What minimally invasive treatments are available for heart valve issues at Amavita?
Amavita offers specialized care through minimally invasive valve treatments that can repair or replace damaged heart valves without the need for open-heart surgery, often allowing patients to go home the same day.
How does Amavita ensure personalized care for its patients?
Amavita prides itself on culturally aware communication and personalized attention, ensuring that the diverse needs of its clientele are met throughout their journey toward better cardiovascular health.
What should patients do if they have questions or concerns about their cardiovascular health?
Patients are encouraged to reach out to Amavita Heart and Vascular Health for any questions or concerns, as the team is dedicated to supporting them every step of the way on their journey to improved cardiovascular health.