

The calcium score heart scan is a vital non-invasive imaging test that assesses the presence of calcium deposits in the coronary arteries. This evaluation is crucial in understanding your risk of cardiovascular disease. Have you ever wondered how this scan could help you? It not only identifies individuals at risk but also encourages meaningful lifestyle changes and informs personalized treatment plans. By doing so, it plays a significant role in enhancing your overall heart health management.
In addition to this, the scan serves as a proactive step towards better health. It empowers you to take charge of your well-being by providing insights that can motivate positive changes in your life. Remember, understanding your heart health is a journey, and this scan can be a helpful tool along the way.
Furthermore, we want you to feel supported throughout this process. The knowledge gained from the calcium score heart scan can lead to tailored strategies that fit your unique health needs. This personalized approach not only fosters a sense of control but also reassures you that there are ways to improve your heart health.
Ultimately, seeking help is a courageous step, and we are here to support you every step of the way. If you have any questions or concerns about the calcium score heart scan, please don’t hesitate to reach out. Your heart health matters, and together, we can work towards a healthier future.
The calcium score heart scan serves as a crucial tool in our journey to combat cardiovascular disease, offering a non-invasive look into the health of our heart's arteries. By identifying calcium deposits that indicate plaque buildup, this scan empowers you to take charge of your heart health, potentially leading to transformative changes in your lifestyle and treatment plans.
However, as awareness grows, a vital question emerges: how can you navigate the complexities of understanding your calcium score and its implications for your future health? This is a common concern, and it's important to approach it with care and understanding. Remember, you are not alone in this journey.
In addition to this, seeking clarity about your calcium score can open doors to better health decisions. With the right information and support, you can feel more confident in managing your heart health. Let's explore this together, ensuring that you feel informed and empowered every step of the way.
The calcium score heart scan, also referred to as a coronary artery calcium (CAC) assessment, is a vital imaging test that utilizes computed tomography (CT) to detect calcium deposits in the coronary arteries. These deposits can be an indication of atherosclerosis, a condition characterized by plaque buildup that may lead to cardiovascular illness. This examination is particularly important as it offers a non-invasive way to evaluate the likelihood of cardiovascular issues, especially for individuals who may not show symptoms but possess risk factors such as age, family history, or lifestyle choices, through a calcium score heart scan. By utilizing a calcium score heart scan to assess calcium levels, healthcare providers can effectively categorize patients' risks for heart attacks and other cardiovascular incidents, allowing for timely interventions and personalized treatment plans.
Recent studies highlight the scan's role in encouraging patients to adopt healthier lifestyles and stick to treatment plans. For instance, individuals who receive a calcium score heart scan indicating plaque accumulation are often motivated to make significant lifestyle changes, such as quitting smoking and improving their diet, to lower their risk of cardiac events. This proactive approach is supported by data revealing that cardiovascular disease claims around 700,000 lives each year in the U.S., with 800,000 individuals experiencing attacks annually.
Real-world examples further illustrate the assessment's impact. After undergoing a calcium assessment, a patient named Stephen Patrick, aged 70, began statin treatment upon discovering a score of 176. This emphasizes how the test can enhance cholesterol control and mitigate the risk of cardiovascular diseases. Additionally, legislative initiatives, such as the recent approval of Senate Bill 1 in Connecticut, mandate insurance coverage for these examinations, improving accessibility and awareness among patients. As healthcare experts increasingly advocate for the use of calcium imaging, their capacity to enhance cardiovascular wellness and prevent serious cardiovascular incidents becomes more evident.
If you have concerns about your heart health, consider discussing a calcium score heart scan with your healthcare provider. Taking proactive steps today can lead to a healthier tomorrow.

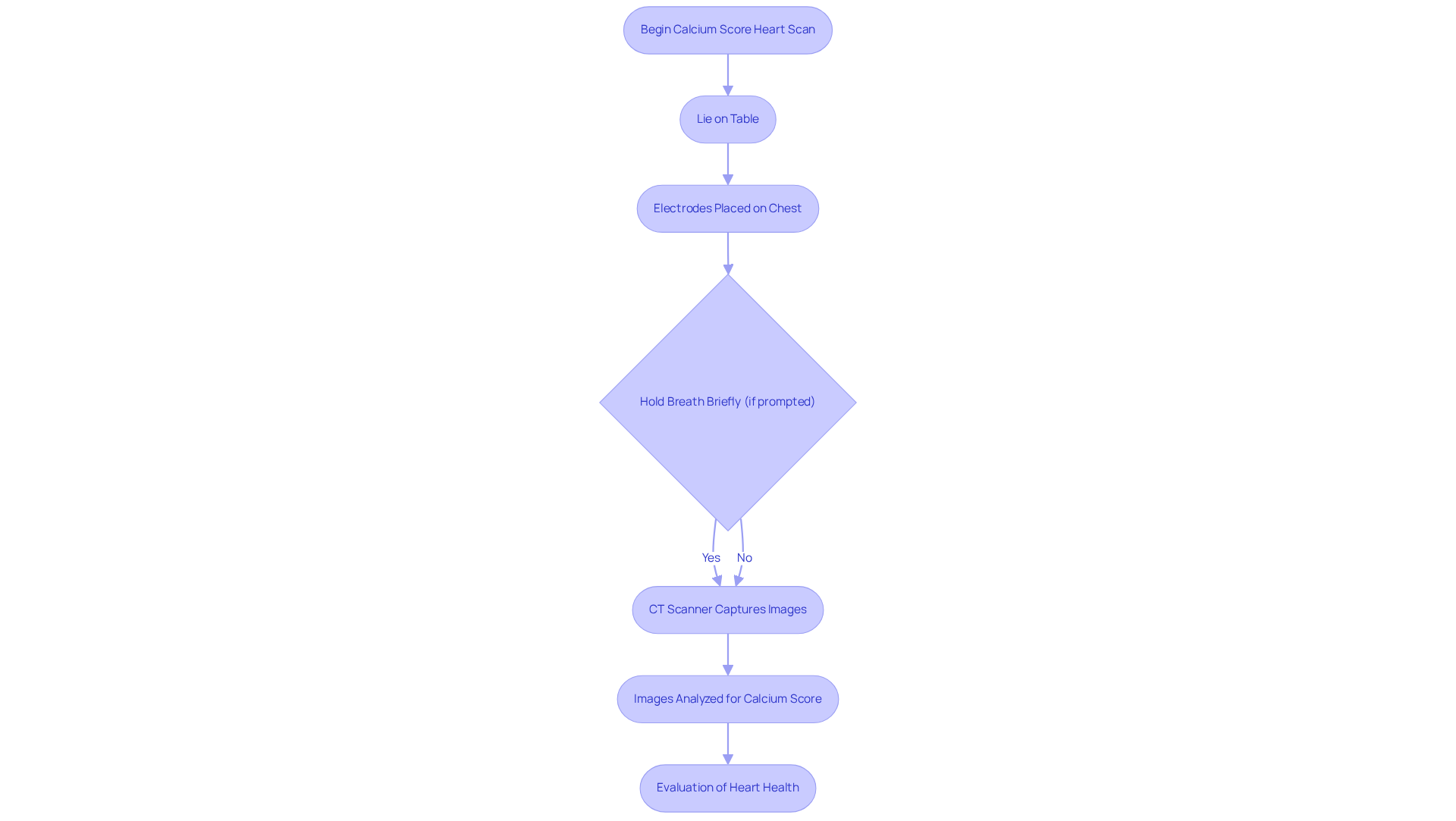
The process for a calcium score heart scan is straightforward and typically takes about 10 to 15 minutes, making it a convenient option for patients. You will lie on a table that gently slides into the CT scanner, while electrodes are placed on your chest to monitor the heart's rhythm during the procedure. At times, you may be asked to hold your breath briefly as the machine captures images of your heart. Rest assured, this examination is painless and does not require any injections or contrast dyes.
After the calcium score heart scan, the images are analyzed to calculate your calcium score, indicating the amount of calcified plaque in your coronary arteries. This non-invasive approach is particularly appealing for those who may feel anxious about more invasive diagnostic procedures. The calcium score heart scan is especially important for high-risk individuals, such as those with diabetes, hypertension, or a family history of cardiovascular issues. It helps evaluate the likelihood of cardiovascular problems over the next 5 to 10 years.
If you are aged 40 to 65 and have risk factors, you are encouraged to consider a calcium score heart scan, which should be repeated every 3 to 5 years for ongoing monitoring. Many patients express their satisfaction with the efficiency and ease of the process. For instance, John Heitkamp shared, 'That was the cheapest thing I’ve ever done to save my life.' Such testimonials reinforce the examination's role in proactive cardiovascular health management and its integration into comprehensive care plans at Amavita.
We understand that health concerns can be daunting, but know that you are not alone. This examination is a step toward taking charge of your heart health, and we are here to support you every step of the way.

Understanding your heart health is essential, and the calcium assessment scan results play a crucial role in this journey. These results are expressed as a numerical value ranging from 0 to over 1,000. A score of 0 indicates no detectable calcium, suggesting a low likelihood of coronary artery disease (CAD). If your results fall between 1 and 10, this signifies minimal calcium presence. However, scores from 11 to 100 suggest mild to moderate plaque accumulation, which reflects an elevated risk for cardiovascular disease. When scores exceed 100, it indicates significant plaque accumulation, which may require further evaluation and potential intervention.
It’s important to comprehend the results of the calcium score heart scan as they inform you about your current heart health. They also assist healthcare providers in developing tailored treatment plans, which may include lifestyle changes and preventive approaches. Research shows that around 56% of patients with calcium levels exceeding 100 have considerable stenosis (>50%) on coronary angiography. This emphasizes the significance of proactive management in your care.
Moreover, experts highlight that a calcium score heart scan with a measurement of 100-400 is associated with a relative likelihood of 4.3 for significant cardiovascular incidents. This stresses the essential role of these evaluations in classifying and managing cardiovascular risks. At Amavita Heart and Vascular Health®, we are dedicated to addressing these concerns with advanced assessment tools and personalized interventions. Through our CardioElite™ program, we aim to transform cardiac care by integrating these diagnostic tools with tailored strategies. Our ultimate goal is to reduce readmissions and improve your outcomes.
We understand that navigating health concerns can be overwhelming, but you are not alone. Our compassionate team is here to support you every step of the way.

While the calcium score heart scan is generally considered safe, it’s important to be aware of certain risks and factors. One of the main concerns is the exposure to radiation, as this procedure involves a low dose of X-rays. However, it’s reassuring to know that the radiation exposure is comparable to that of a standard mammogram and is deemed acceptable given the potential benefits of detecting cardiovascular disease early.
Interestingly, studies reveal that only about 30% of patients discuss the risks associated with calcium assessments with their healthcare professionals. This highlights the need for clear and open communication. If you are a patient, especially if you are at high risk—such as having diabetes, hypertension, or a family history of heart disease—it’s crucial to share any existing health conditions with your healthcare provider. Certain factors may affect whether the scan is appropriate for you.
It’s also significant to understand that a high calcium score heart scan, which is defined as a score greater than 300 Agatston units, indicates an increased likelihood of cardiovascular events. Conversely, a score of zero suggests a reduced likelihood of atherosclerotic cardiovascular disease (ASCVD) events and death over a ten-year period. Engaging in a thorough discussion with your healthcare provider can help you weigh the benefits against the risks, empowering you to make informed choices about your cardiovascular health.
At Amavita, we are here to support you through comprehensive evaluations and discussions that prioritize your well-being. Remember, you are not alone in this journey; we are dedicated to helping you navigate your health concerns with compassion and understanding.

The calcium score heart scan is a vital resource for assessing heart health, as it identifies calcium deposits in the coronary arteries. This non-invasive imaging test not only highlights potential cardiovascular risks but also empowers individuals to embrace healthier lifestyles and seek timely medical interventions.
Throughout this article, we’ve explored key insights, such as the scan's role in identifying cardiovascular disease risk, the simple procedure involved, and how results can guide personalized treatment plans. Real-life stories illustrate how individuals have effectively managed their heart health by making informed decisions based on their calcium scores, underscoring the test's importance in preventive care.
Ultimately, grasping the significance of the calcium score heart scan can lead to better heart health outcomes. Engaging in open conversations with healthcare providers about this scan can foster informed decisions and proactive management of cardiovascular risks. By taking charge of your heart health today, you not only enhance your well-being but also contribute to the broader goal of reducing the impact of cardiovascular disease in our society.
What is a calcium score heart scan?
A calcium score heart scan, also known as a coronary artery calcium (CAC) assessment, is a non-invasive imaging test that uses computed tomography (CT) to detect calcium deposits in the coronary arteries, which can indicate atherosclerosis.
Why is the calcium score heart scan important?
The calcium score heart scan is important because it helps evaluate the likelihood of cardiovascular issues, especially in individuals who may not show symptoms but have risk factors such as age, family history, or lifestyle choices. It allows healthcare providers to categorize patients' risks for heart attacks and other cardiovascular incidents.
How can a calcium score heart scan influence patient behavior?
The scan can motivate patients to adopt healthier lifestyles and adhere to treatment plans. For example, individuals with a high calcium score may be encouraged to quit smoking and improve their diet to lower their risk of cardiac events.
What are the statistics related to cardiovascular disease in the U.S.?
Cardiovascular disease claims around 700,000 lives each year in the U.S., and approximately 800,000 individuals experience heart attacks annually.
Can you provide an example of how the calcium score heart scan has impacted a patient?
A patient named Stephen Patrick, aged 70, began statin treatment after discovering a calcium score of 176 during his assessment. This demonstrates how the test can enhance cholesterol control and reduce the risk of cardiovascular diseases.
Are there any legislative initiatives related to calcium score heart scans?
Yes, recent legislative initiatives, such as the approval of Senate Bill 1 in Connecticut, mandate insurance coverage for calcium score heart scans, which improves accessibility and awareness among patients.
What should individuals do if they have concerns about their heart health?
Individuals with concerns about their heart health should consider discussing a calcium score heart scan with their healthcare provider as a proactive step towards improving their cardiovascular wellness.