

This article highlights the importance of recognizing sharp pain in the heart, as it can signal serious health issues. It's crucial to be aware of accompanying symptoms, such as shortness of breath and radiating pain.
Understanding conditions like angina and heart attacks can empower you to seek timely medical help. Remember, addressing these symptoms promptly can lead to effective management strategies and improved health outcomes.
If you or someone you know experiences these symptoms, please consider reaching out to a healthcare professional for support. You are not alone in this, and help is available.
Experiencing sharp pain in the heart can be deeply concerning. This intense sensation often signals a range of underlying health issues, and it's important to understand its nuances. Such discomfort can indicate serious conditions like angina or heart attacks. So, what should individuals look for when faced with this alarming symptom? How can they distinguish it from less severe complaints?
Exploring the symptoms, causes, and treatment options is essential. It not only empowers you to take informed action but also highlights the importance of timely medical intervention in safeguarding your heart health. Remember, you are not alone in this; seeking help is a vital step towards understanding and addressing your concerns.
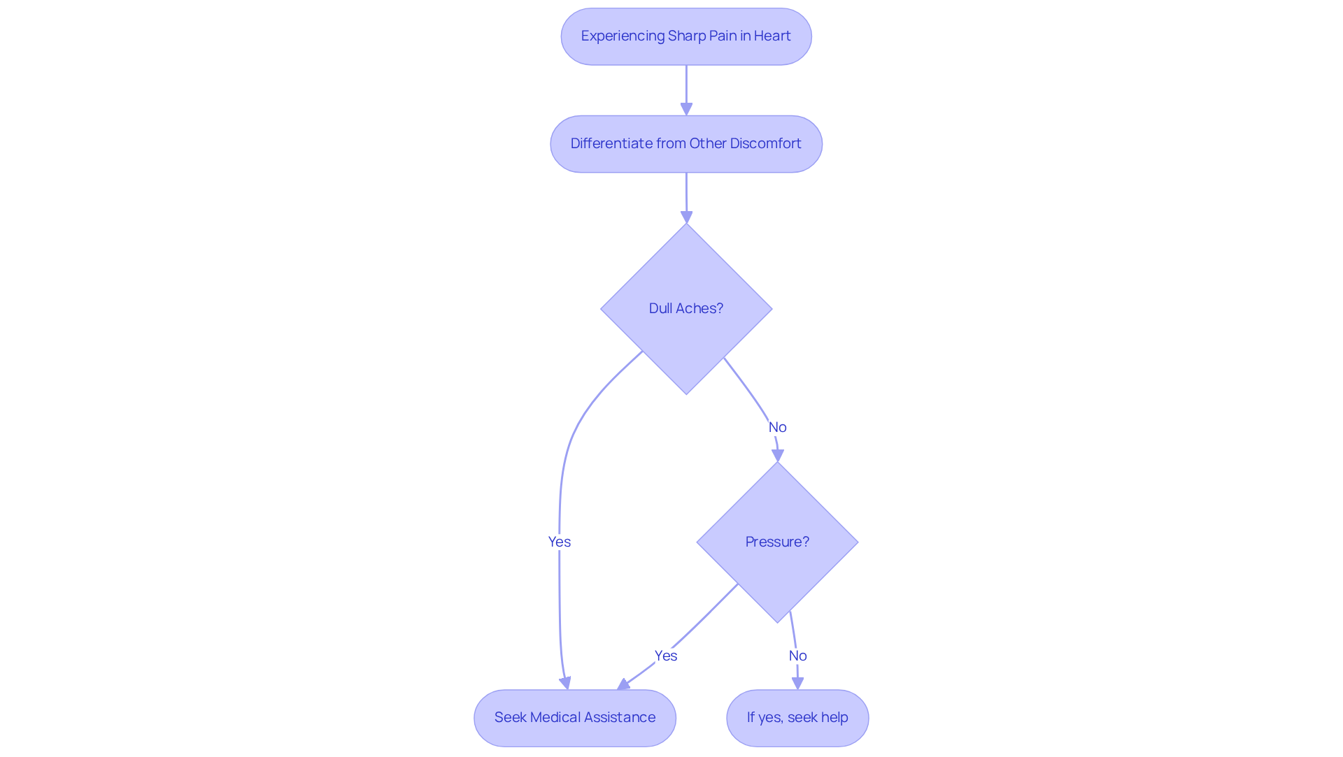
Experiencing a sharp pain in heart can be alarming. This sensation, often described as a rapid and severe feeling, may indicate various underlying issues, such as a sharp pain in heart. It’s important to differentiate this from other types of discomfort, like dull aches or pressure, as understanding this distinction can be vital for your health. Intense discomfort, such as sharp pain in heart, might arise from concerns related to the heart, blood vessels, or surrounding structures.
Recognizing when to seek medical assistance is crucial, especially since a sharp pain in heart can sometimes signal serious conditions such as cardiac arrests or angina. For our elderly patients, it’s essential to note that the presentation of acute discomfort can differ. A thorough evaluation of related symptoms and medical history is necessary to determine the best course of action.
If you or a loved one are experiencing these sensations, please don’t hesitate to reach out for help. Your health is important, and there are ready to support you through this process. Remember, you are not alone in this journey, and understanding your symptoms is the first step towards getting the care you deserve.

Experiencing a sharp pain in heart can be concerning, and it’s important to recognize the accompanying symptoms that may arise. These symptoms can vary widely, but often include:
Recognizing these symptoms is crucial, especially for elderly patients who may present atypically. If you or someone you care about feels acute discomfort or a sharp pain in heart along with any of these symptoms, it’s vital to seek urgent medical attention. Remember, you are not alone in this, and reaching out for help is a strong and important step towards .

Experiencing a sharp pain in heart can be concerning, and it’s important to understand the various causes that might contribute to this discomfort. Here are some key conditions to consider:
Understanding these causes is vital for determining the appropriate response and treatment, particularly for older adults who may be at higher risk for cardiovascular issues. Amavita is dedicated to transforming cardiac care through the CardioElite™ program, addressing these concerns with compassion and expertise. Our ultimate goal is to reduce readmissions and improve patient outcomes, ensuring that every individual feels supported and valued in their health journey.

When experiencing sharp pain in heart, it’s important to understand that the vary based on the underlying cause. This may include:
By understanding these treatment options, you can work collaboratively with your healthcare providers to develop effective management plans. Remember, you are not alone in this journey; we are here to support you every step of the way.

Experiencing sharp pain in the heart can be alarming and is a significant health concern that deserves immediate attention. It’s vital to recognize the symptoms, understand the potential causes, and explore effective treatment options. By distinguishing sharp pain from other types of discomfort, you can take proactive steps towards ensuring your well-being.
Key symptoms associated with sharp heart pain include:
These essential indicators should prompt urgent medical evaluation. In addition to this, various causes such as:
highlight the necessity of understanding these conditions for appropriate treatment. Furthermore, treatment options range from:
underscoring the importance of a tailored approach to care.
Ultimately, recognizing the significance of sharp heart pain can lead to timely interventions that save lives. This knowledge empowers you to seek help when needed, fostering a proactive attitude towards heart health. If you are experiencing these symptoms, reaching out to healthcare professionals is a crucial step in your journey towards recovery and improved health outcomes. Remember, you are not alone in this, and support is always available.
What does sharp pain in the heart signify?
Sharp pain in the heart can indicate various underlying issues related to the heart, blood vessels, or surrounding structures. It is important to differentiate it from other types of discomfort, such as dull aches or pressure.
Why is it important to recognize sharp pain in the heart?
Recognizing sharp pain in the heart is crucial because it may signal serious conditions such as cardiac arrests or angina. Understanding the nature of the pain can help in determining the appropriate medical response.
How can sharp pain in the heart present differently in elderly patients?
In elderly patients, the presentation of acute discomfort can differ from younger individuals, making a thorough evaluation of related symptoms and medical history essential for determining the best course of action.
When should someone seek medical assistance for sharp pain in the heart?
If you or a loved one are experiencing sharp pain in the heart, it is important to reach out for medical help, especially if the pain is intense or accompanied by other concerning symptoms.
What should individuals do if they experience sharp pain in the heart?
Individuals experiencing sharp pain in the heart should not hesitate to seek help. Consulting with healthcare professionals is vital to understanding the symptoms and receiving the necessary care.