

In today’s fast-paced world, many individuals are understandably concerned about their heart health. Wearable heart monitor patches offer a compassionate solution, providing real-time monitoring that can empower you to take charge of your cardiovascular well-being. These innovative devices not only collect accurate data but also foster improved engagement with your health, making it easier to stay informed and proactive.
Imagine being able to detect heart issues early, potentially before they escalate. Studies show that these patches significantly increase detection rates, allowing for timely intervention. Furthermore, they can lead to cost savings by reducing the need for frequent hospital visits, which can be both stressful and financially burdensome. In addition to this, advancements in technology mean that you can monitor your heart health from the comfort of your home, giving you peace of mind.
It’s important to remember that you are not alone on this journey. Many people have found comfort and reassurance in using wearable heart monitor patches, and their experiences highlight the positive impact these devices can have on daily life. By embracing this technology, you can feel more in control of your health, which is a significant step towards overall well-being.
If you have any questions or concerns about your heart health, please don’t hesitate to reach out for support. We are here to help you navigate this path with understanding and care.
Wearable heart monitor patches are transforming the way we think about cardiovascular health. These innovative devices offer real-time insights that empower individuals to take proactive steps in managing their heart health. Not only do they enhance comfort and usability, but they also provide critical data that can lead to early detection of heart issues, ultimately improving health outcomes.
As we embrace these advancements in technology, it’s important to consider how we can maximize their benefits. How can we ensure that these tools support optimal heart health and help alleviate the burden on our healthcare systems? By understanding and utilizing these resources, we can foster a healthier future for ourselves and our loved ones. Remember, you are not alone on this journey; support is available to help you navigate your health concerns.
At Amavita Heart and Vascular Health, we understand that every individual's health journey is unique. That's why we offer personalized solutions with a wearable heart monitor patch tailored to meet your specific needs. By combining advanced technology with compassionate support, we enable ongoing monitoring that aligns with your personal medical conditions. This approach not only enhances your understanding of heart wellness dynamics but also empowers you to take an active role in your cardiovascular health.
Imagine being able to monitor your heart health in real-time, gaining insights that encourage proactive participation in your wellness journey. Recent advancements in wearable technology, especially the wearable heart monitor patch, have made this possible, offering improved accuracy and comfort—an essential component of modern cardiovascular care.
In addition to our wearable monitors, our CardioElite™ system revolutionizes cardiovascular diagnostics by bringing hospital-quality cardiac assessments directly to your facility. This integration of AI technology allows healthcare professionals to perform comprehensive cardiac evaluations at your bedside, delivering results within minutes. With the AISAP Intelligent Cardiac Imaging platform, we provide real-time analysis that enables early detection of potential complications, ensuring you receive timely care.
Healthcare professionals recognize that these customized monitoring technologies, including wearable heart monitor patches and sophisticated diagnostic systems, not only provide timely notifications for critical health events but also promote better self-management. This ultimately leads to improved outcomes for individuals like you. For instance, studies have shown that an AI-based approach has a remarkable 99.4% probability of detecting abnormal ECG beats, underscoring the effectiveness of our devices.
Moreover, the Zio wearable heart monitor patch has demonstrated a diagnostic yield of 63.2% for arrhythmia detection, highlighting the successful applications of wearable cardiac monitor technology in patient-centered healthcare. It's important to note that 25% of all cardiovascular failure patients rely on post-acute care facilities, emphasizing how crucial these technologies are in preventing readmissions and enhancing overall patient care.
We are here to support you every step of the way. Your health and well-being matter to us, and we encourage you to reach out for assistance and learn more about how our solutions can make a difference in your life.

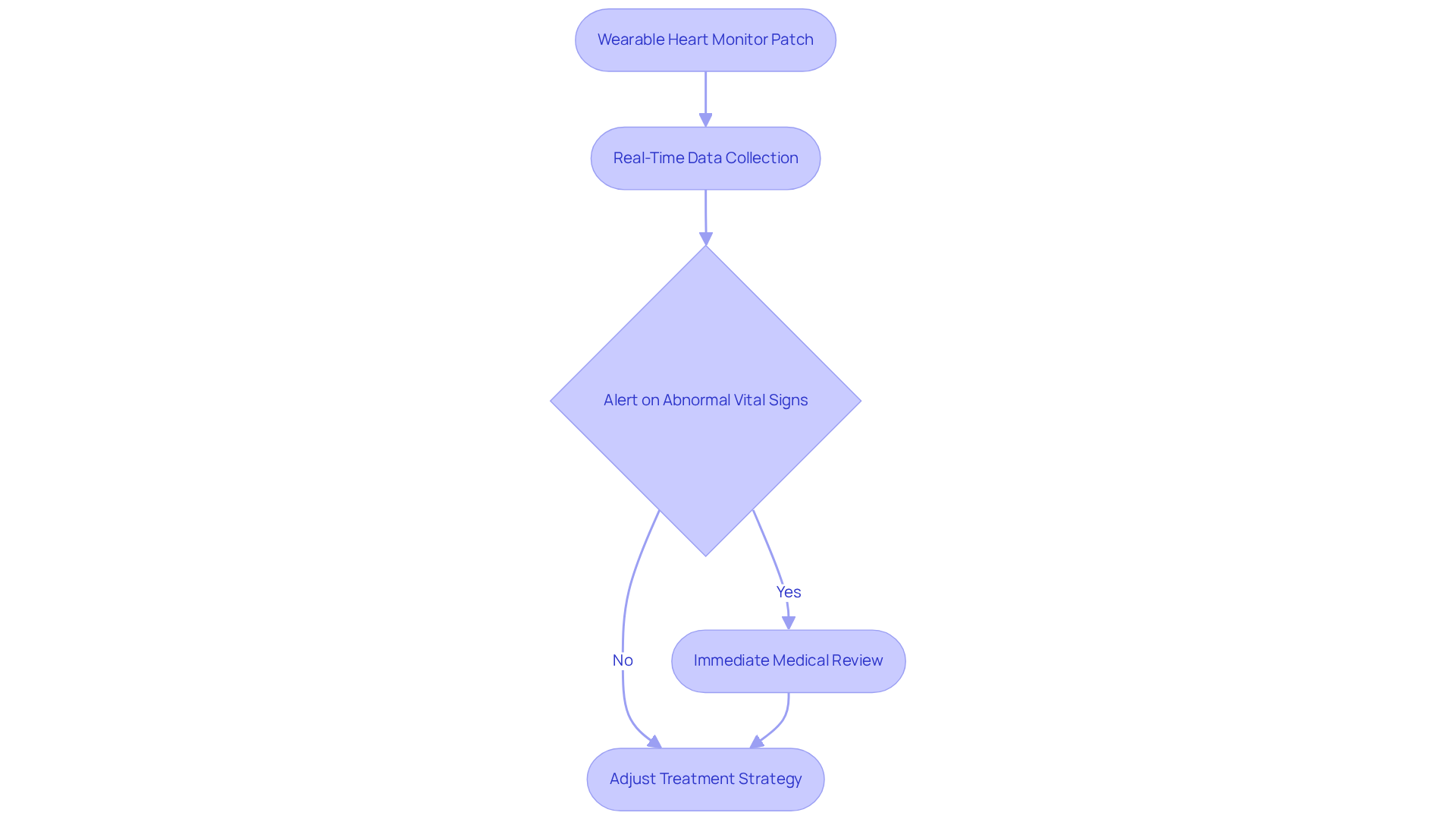
Wearable heart monitor patches provide ongoing, real-time information that is vital for effective cardiovascular management, particularly within skilled nursing facilities (SNFs) that face significant challenges. This innovative technology allows healthcare providers to monitor important vital signs, such as heart rate and rhythm, without the need for invasive procedures. Access to real-time data empowers clinicians to make swift, informed decisions, enabling timely adjustments to treatment strategies that enhance care and help prevent potential medical crises.
Recent advancements in continuous monitoring technology have improved both accuracy and user-friendliness, making it easier for individuals to engage with their health. For example, wearable devices can alert healthcare providers when vital signs stray from normal ranges, facilitating immediate medical review and intervention. This proactive approach is especially beneficial for those with chronic conditions, as it allows for early identification of exacerbations and complications, ultimately improving outcomes and reducing hospital readmissions.
Current trends indicate a growing reliance on real-time data in cardiovascular treatment, with many cardiologists recognizing its transformative impact. Dr. Jane Smith, a cardiologist at Amavita Heart and Vascular Health®, shares, "Continuous monitoring not only enhances the management of cardiovascular well-being but also fosters a sense of ownership among individuals, motivating them to adhere to treatment plans." As technology continues to evolve, the integration of real-world information into individual treatment plans is progressing, paving the way for personalized wellness strategies that cater to unique needs.
In summary, the benefits of wearable heart monitor patches extend beyond mere data collection; they represent a significant advancement in the proactive management of cardiovascular health. This ensures that individuals in skilled nursing facilities receive timely and effective care tailored to their specific situations.

In today's world, the comfort of wearable monitor patches is a priority, designed with lightweight materials and ergonomic features that significantly reduce irritation. Imagine being able to wear these thoughtfully crafted devices for extended periods without discomfort. This thoughtful design encourages regular use, which is so important for your health journey. When you feel comfortable, not only does your satisfaction increase, but it also plays a crucial role in ensuring accurate data collection—essential for effective heart monitoring.
Research shows that these wearable devices achieve an impressive 85-90% precision in tracking vital signs. This highlights how vital comfort is in obtaining reliable wellness data. Many patients share their experiences, often emphasizing the simplicity and comfort these devices provide. They express heartfelt gratitude for how user-friendly designs have positively impacted their wellness management.
This focus on comfort and usability fosters a sense of responsibility in managing your health. It empowers individuals to take an active role in their cardiovascular care, knowing they have supportive tools at their disposal. Remember, your comfort is paramount, and with these devices, you are not just monitoring your health—you are taking proactive steps towards a healthier future.

The wearable heart monitor patch is equipped with advanced sensors that ensure accurate data collection, providing reliable insights into your heart health. These devices can identify irregularities in heart rhythms and other vital signs, enabling early intervention when it's needed most. By integrating with Amavita's CardioElite™ program, which offers advanced, real-time diagnostic data and around-the-clock cardiology consultation, the wearable heart monitor patch supports proactive management of your health.
This integration is vital for creating effective treatment plans and monitoring how well ongoing therapies are working. Furthermore, the inclusion of AI and AHA certification within the CardioElite™ program enhances its ability to address the high rates of cardiovascular readmissions in skilled nursing facilities. This comprehensive approach not only leads to improved health outcomes for patients but also plays a significant role in reducing readmissions, ultimately transforming the way cardiac care is delivered.
If you have concerns about your heart health, know that there are solutions available to help you feel secure and supported. Your health matters, and we are here to assist you every step of the way.

Wearable heart monitor patches offer a remarkable opportunity for the early identification of cardiac issues. By continuously monitoring heart activity, these devices can quickly detect irregularities that may indicate underlying conditions, such as arrhythmias. This proactive approach is especially beneficial for vulnerable populations, including the elderly, as it allows for timely interventions that can prevent complications and improve overall health outcomes.
Have you ever worried about your heart health? Studies show that continuous cardiac monitoring can significantly increase the detection rate of atrial fibrillation (A-fib) by over 50%. This underscores the potential of these devices to facilitate early diagnosis and treatment. Cardiologists emphasize the importance of early intervention in cardiovascular care, as it can lead to better management of conditions and lower the risk of serious complications.
Imagine having the ability to monitor your heart health more effectively. The wearable heart monitor patch allows for extended monitoring periods, which is particularly advantageous for individuals experiencing infrequent episodes of arrhythmia. The capacity to identify cardiovascular problems early not only enhances outcomes for individuals but also empowers healthcare professionals to implement effective treatment strategies swiftly. This ultimately improves the quality of life for those affected, offering reassurance and support during uncertain times.

The wearable heart monitor patch is designed with your needs in mind, often featuring mobile integration options that allow both individuals and healthcare professionals to access cardiovascular data anytime, anywhere. This seamless connectivity empowers you to monitor your cardiovascular condition in real-time, fostering a sense of involvement in your own care.
With Amavita's Optimal Program, available for $416 monthly or $4,995 yearly, you can access extensive biomarker panels and cardiac screenings, all while enjoying mobile access to your medical data. This enhancement not only improves communication between you and your healthcare providers but also ensures that any concerns can be addressed promptly.
Imagine the peace of mind that comes with knowing your cardiovascular health is being monitored closely. This proactive approach not only improves overall cardiovascular management but also supports your journey towards longevity, thanks to advanced services like quarterly consultations and premium supplements. Your health is a priority, and we are here to support you every step of the way.

The wearable heart monitor patch presents a wonderful opportunity for individuals to take charge of their cardiovascular health. By providing essential tools and real-time information, the wearable heart monitor patch empowers you to actively track your condition. Imagine having the ability to make informed choices about your lifestyle and treatment options right at your fingertips.
This newfound empowerment can lead to greater adherence to treatment plans, fostering a deeper sense of control over your well-being. When you feel informed and supported, it can significantly improve your health outcomes. Remember, you are not alone in this journey; there are resources and support available to help you every step of the way.

Wearable heart monitor patches are essential in helping to reduce hospital visits, allowing for continuous observation of your cardiovascular health. At Amavita Heart and Vascular Health, we complement this proactive strategy with advanced imaging and thorough evaluations, including cardiac catheterization and arrhythmia management. This enables timely interventions and adjustments to your treatment plan, significantly lowering the risk of complications that could lead to hospitalization.
Did you know that studies show ongoing observation can decrease hospital visits by as many as 20 to 23 occurrences per 100,000 person-years? This statistic highlights the effectiveness of these devices in managing cardiovascular conditions. Furthermore, healthcare economists emphasize that reducing hospital visits not only improves outcomes for individuals but also leads to substantial cost savings for healthcare systems.
By incorporating a wearable heart monitor patch into your cardiac management, along with Amavita's innovative treatments and same-day convenience, you can experience a more efficient and financially viable approach to your health. We understand that navigating your health can be overwhelming, but rest assured, we are here to support you every step of the way.

The wearable heart monitor patch plays a vital role in enhancing communication between individuals and healthcare professionals. Have you ever wished for a way to share your health data seamlessly? These innovative wearable heart monitor patches enable healthcare providers to access real-time information, leading to more informed decision-making and timely interventions.
This approach is a testament to Amavita's commitment to providing focused cardiovascular support, especially for high-risk individuals. By ensuring that patients receive personalized strategies based on their unique medical data, we foster a nurturing environment. Enhanced communication promotes a collaborative approach to health management, ensuring that you receive the most suitable assistance.
At Amavita Heart and Vascular Health, we understand that advanced imaging and thorough assessments can feel overwhelming. Rest assured, our dedicated team is here to support you every step of the way. Your health is our priority, and together, we will navigate your journey toward better well-being.

The future of wearable heart monitor patch technology is exceptionally bright, driven by continuous innovations that enhance both its functionality and user experience. At Amavita Heart and Vascular Health, we are proud to be at the forefront of integrating advanced cardiac treatments with same-day convenience, ensuring that high-risk patients receive the targeted cardiovascular care they need. Our specialists employ advanced diagnostic imaging to detect cardiac conditions, and the incorporation of artificial intelligence is greatly enhancing sensor precision and data analysis capabilities. For instance, AI-driven algorithms are now capable of detecting irregular heart rhythms with an accuracy rate of up to 95%, allowing for timely interventions that can prevent serious complications.
As we look ahead to 2025, the market for AI-integrated wellness monitoring devices is expected to surpass $20 billion, indicating a growing recognition of their importance in care. These advancements not only enhance the reliability of the data gathered but also promote greater involvement and empowerment of individuals. By providing real-time insights into heart health, the wearable heart monitor patch enables individuals to take proactive steps in managing their cardiovascular conditions.
Industry leaders stress the significance of these technologies, with 81% of doctors believing that AI will improve interactions between support teams and individuals. This shift towards more personalized and responsive care models is paving the way for more effective cardiovascular management at Amavita, ultimately improving patient outcomes and enhancing quality of life. We are here to support you every step of the way.

Wearable heart monitor patches represent a transformative step in managing cardiovascular health, offering individuals a unique opportunity to engage actively in their wellness journey. These innovative devices not only provide real-time monitoring but also empower users to take control of their heart health through personalized insights and timely interventions.
Throughout this article, we have highlighted the numerous benefits of wearable heart monitor patches. They offer continuous monitoring for early detection of potential issues, enhanced comfort for prolonged use, and the ability to share vital health data seamlessly with healthcare providers. The integration of advanced technologies, such as AI, further enhances the accuracy and reliability of the data collected, ultimately leading to improved health outcomes and reduced hospital visits.
As the landscape of cardiovascular care continues to evolve, embracing wearable heart monitoring technology becomes increasingly significant. By prioritizing comfort, accessibility, and proactive health management, these devices not only improve individual well-being but also contribute to a more efficient healthcare system. Taking charge of heart health through these innovative solutions fosters a sense of empowerment, encouraging individuals to make informed decisions about their care.
The future of heart health monitoring is bright. With continued advancements, the potential for better outcomes is within reach for everyone. So, why not take that step towards a healthier heart? Your journey to better health starts now, and with the right tools and support, you can achieve your wellness goals.
What is Amavita Heart and Vascular Health's approach to heart monitoring?
Amavita Heart and Vascular Health offers personalized solutions with wearable heart monitor patches that are tailored to individual health needs, combining advanced technology with compassionate support for ongoing monitoring.
How does the wearable heart monitor patch work?
The wearable heart monitor patch provides real-time monitoring of heart health, allowing individuals to gain insights that encourage proactive participation in their wellness journey.
What is the CardioElite™ system?
The CardioElite™ system is a revolutionary diagnostic tool that provides hospital-quality cardiac assessments directly at the patient's facility, utilizing AI technology for comprehensive evaluations and delivering results within minutes.
What are the benefits of continuous monitoring with wearable heart monitors?
Continuous monitoring provides ongoing real-time information that aids in effective cardiovascular management, allowing healthcare providers to make swift decisions and adjustments to treatment strategies, ultimately improving patient outcomes.
How accurate are wearable heart monitor patches?
Wearable heart monitor patches have shown to achieve an impressive 85-90% precision in tracking vital signs, ensuring reliable data collection for effective heart monitoring.
What is the significance of real-time data in cardiovascular treatment?
Real-time data allows for early identification of complications and exacerbations, enhancing patient care and reducing hospital readmissions by enabling timely medical interventions.
How do the designs of heart monitor patches enhance user comfort?
The heart monitor patches are designed with lightweight materials and ergonomic features that reduce irritation, allowing for extended wear without discomfort, which encourages regular use.
What is the diagnostic yield of the Zio wearable heart monitor patch for arrhythmia detection?
The Zio wearable heart monitor patch has demonstrated a diagnostic yield of 63.2% for arrhythmia detection, showcasing its effectiveness in patient-centered healthcare.
How does Amavita support individuals in managing their cardiovascular health?
Amavita provides ongoing support and encourages individuals to reach out for assistance, emphasizing the importance of their health and well-being in their cardiovascular care journey.