

This article highlights ten key symptoms of cardiac arrest that elderly patients should be aware of. These include:
Recognizing these signs is crucial, as prompt identification and response can make a significant difference. Timely medical intervention can greatly improve outcomes for older individuals facing cardiac emergencies.
Understanding these symptoms can be daunting, but you are not alone. It’s important to pay attention to how you feel and to seek help if something doesn’t seem right. Remember, reaching out for assistance is a sign of strength, not weakness. Your health and well-being matter, and there are people ready to support you.
If you or someone you know experiences any of these symptoms, please do not hesitate to contact a healthcare professional. Taking action can lead to better health outcomes and peace of mind. You deserve to feel safe and cared for, and recognizing these signs is the first step towards ensuring your health.
Recognizing the signs of cardiac arrest is crucial, especially for our elderly loved ones, who may display symptoms differently than younger individuals. As caregivers and family members, understanding these indicators can empower us to intervene in a timely manner, potentially saving lives. But how can we discern between common ailments and the serious warning signs of heart failure? This article explores ten critical symptoms of cardiac arrest that every elderly patient should be aware of, providing essential insights for proactive health management. Together, we can navigate these concerns with compassion and care.
Identifying the indicators of heart failure is essential, especially for our older loved ones who may not show the usual signs. Symptoms can manifest differently among older adults, making it imperative for caregivers and family members to remain vigilant. Key that warrant immediate medical attention include:
Furthermore, can often be overlooked, yet they are important signs of possible heart problems.
At Amavita Heart and Vascular Health®, we emphasize the significance of thorough , particularly for individuals with risk factors like:
Our preventive cardiology approach combines with personalized interventions, which can significantly reduce heart attack risk. Understanding the importance of empowers caregivers to respond quickly, potentially preserving lives.
The occurrence of among seniors is concerning, as many may not recognize these signs until it is too late. Specialists stress that prompt action can greatly enhance outcomes for older individuals facing cardiac arrest symptoms. Research indicates that identifying cardiac arrest symptoms early can lead to and improved recovery rates. As noted by James H. Stein, MD, "We know PCI in the setting of an acute coronary syndrome saves lives, but 85% of PCIs in the U.S. are done in stable patients, and many do not prevent heart attacks."
in this process, often being the first to notice changes in an elderly individual's health. Our approach at Amavita includes precise diagnosis without delay, advanced imaging, and that allow for same-day recovery. Understanding and instruction regarding these indicators are essential elements of effective heart health management for seniors. Caregivers should consider maintaining a checklist of signs to observe, ensuring they can react promptly to any troubling changes.

A sudden loss of consciousness, often experienced as fainting or collapsing, can be a concerning sign of , particularly for our elderly loved ones. This symptom can be particularly alarming, given the prevalence of underlying health conditions that may complicate matters. Research indicates that many older patients experience fainting, which can be one of the cardiac arrest symptoms, before heart failure, highlighting the importance of recognizing this warning sign promptly. , as restoring heart function quickly is essential.
In addition to this, the innovative of the offers healthcare providers the ability to use for bedside heart diagnostics. This ensures accurate imaging and real-time guidance, which can significantly enhance patient care. The program also features a guided pathway to and extensive staff education, further improving the effectiveness of cardiac care.
As Michael Phelps poignantly stated, "The issue with heart disease is that the initial indication is frequently deadly," underscoring the urgency of identifying . Real-world examples show how recognizing fainting has led to timely medical intervention, ultimately . For caregivers, it is vital to monitor elderly individuals for signs of fainting and seek immediate medical attention. Understanding and can truly make a substantial difference in emergency situations.

During heart failure, individuals may face challenges such as irregular or halted breathing, which can be considered as , often presenting as —characterized by gasping or labored breaths. This abnormal pattern can be easily misinterpreted as normal respiration, highlighting the to recognize these signs promptly.
Did you know that statistics from the study "Frequency and Impact of Agonal Respirations in Cardiac Events" reveal that agonal respirations occur in approximately 40% of out-of-hospital ? Notably, this issue is prevalent in cardiac-related cases, with a rate of 46%.
In fact, individuals displaying agonal breathing have a significantly higher survival rate, with 27% discharged alive, compared to just 9% of those without such signs. For instance, the same study found that observed detentions had a 55% incidence of agonal activity, which underscores the urgency of immediate recognition. Understanding these breathing patterns can be life-saving, especially for , as swift identification can lead to quicker emergency responses, ultimately . As one compassionate respiratory therapist noted, " is crucial; it can mean the difference between life and death."
Moreover, it's essential to highlight that agonal respirations, which are considered cardiac arrest symptoms, were observed in 32% of incidents caused by other factors, further demonstrating the importance of these symptoms across different heart-related events. Remember, can make a and outcomes, and support is always available for those in need.

can be a crucial warning sign that may precede . For many elderly patients, this discomfort might not always present as severe or typical pain; instead, it can feel like:
Recognizing this sign and seeking prompt can be a . Remember, you are not alone in this; is a strong and important step towards .

A pale or bluish tint to the skin, especially around the lips and fingertips, can signal a lack of oxygen in the blood—a critical warning sign of . This indication may be subtle in older individuals, making it essential for caregivers to . promptly can lead to immediate medical assistance, which is vital for ensuring safety and well-being.
At Amavita Heart and Vascular Health, we understand that individuals at high risk, including those with diabetes and hypertension, benefit from and thorough evaluations. Our dedicated cardiovascular care ensures that concerns like these are addressed with the utmost attention. We focus on creating that enhance individual outcomes, providing reassurance and support every step of the way.
If you or a loved one are experiencing any concerning symptoms, we encourage you to reach out for help. Remember, you are not alone in this journey; we are here to support you with .

Tachycardia, which is characterized by an unusually fast , can often signal that the heart is under strain. This can be a significant , particularly in older patients. Unfortunately, this important sign is frequently overlooked, especially among those who already have heart conditions. Did you know that statistics reveal rapid heart rates can be a major warning sign? Many elderly individuals experience tachycardia before occurs.
play a vital role in . By utilizing wearable devices that capture , including heart rate, they can ensure . Cardiologists emphasize the importance of . They urge caregivers to seek medical counsel if they notice substantial changes in heart rates. In addition to this, remaining alert and knowledgeable can empower caregivers to for elderly individuals who may be vulnerable to heart-related incidents.
By working together and staying informed, caregivers can make a of those they support, ensuring that every heartbeat is monitored with care and compassion.

Dizziness or lightheadedness can often be concerning, particularly in relation to as we age. These sensations might be dismissed as normal aging or minor issues, yet they can that point to a more serious underlying problem. At Amavita Heart and Vascular Health®, we understand the importance of , particularly for older individuals.
Our are tailored to assess risk factors, such as , which can present through these early warning signs. It's crucial for caregivers to take the cardiac arrest symptoms seriously and encourage loved ones to seek medical evaluation if they occur frequently.
Our combines advanced risk evaluation tools with personalized interventions, ensuring that each individual receives and lifestyle. Remember, you are not alone in this journey; we are here to support you every step of the way.
Extreme fatigue, even without exertion, can be a subtle sign of impending cardiac arrest. For many older individuals, this fatigue may be mistakenly attributed to aging or other health problems. However, it is essential to recognize that could indicate the heart is struggling to function properly. With the innovative of the , caregivers can ensure that such signs are taken seriously. This program not only enhances but also improves outcomes for individuals by providing real-time guidance and swift reporting on heart function.
Caregivers play a crucial role in recognizing this sign and should encourage individuals to discuss any unusual tiredness with their . Open conversations can lead to better understanding and support, allowing for . Remember, it’s always better to seek help and address concerns early. You are not alone in this journey; there are resources and people ready to of the way.

Experiencing confusion or disorientation can be concerning during a , as these are among the , particularly due to reduced blood flow to the brain. This can be especially evident in , who may already face challenges with .
It’s important for caregivers to be vigilant about these changes. If you notice sudden shifts in behavior or awareness, please seek right away. Your loved ones deserve the during these moments.

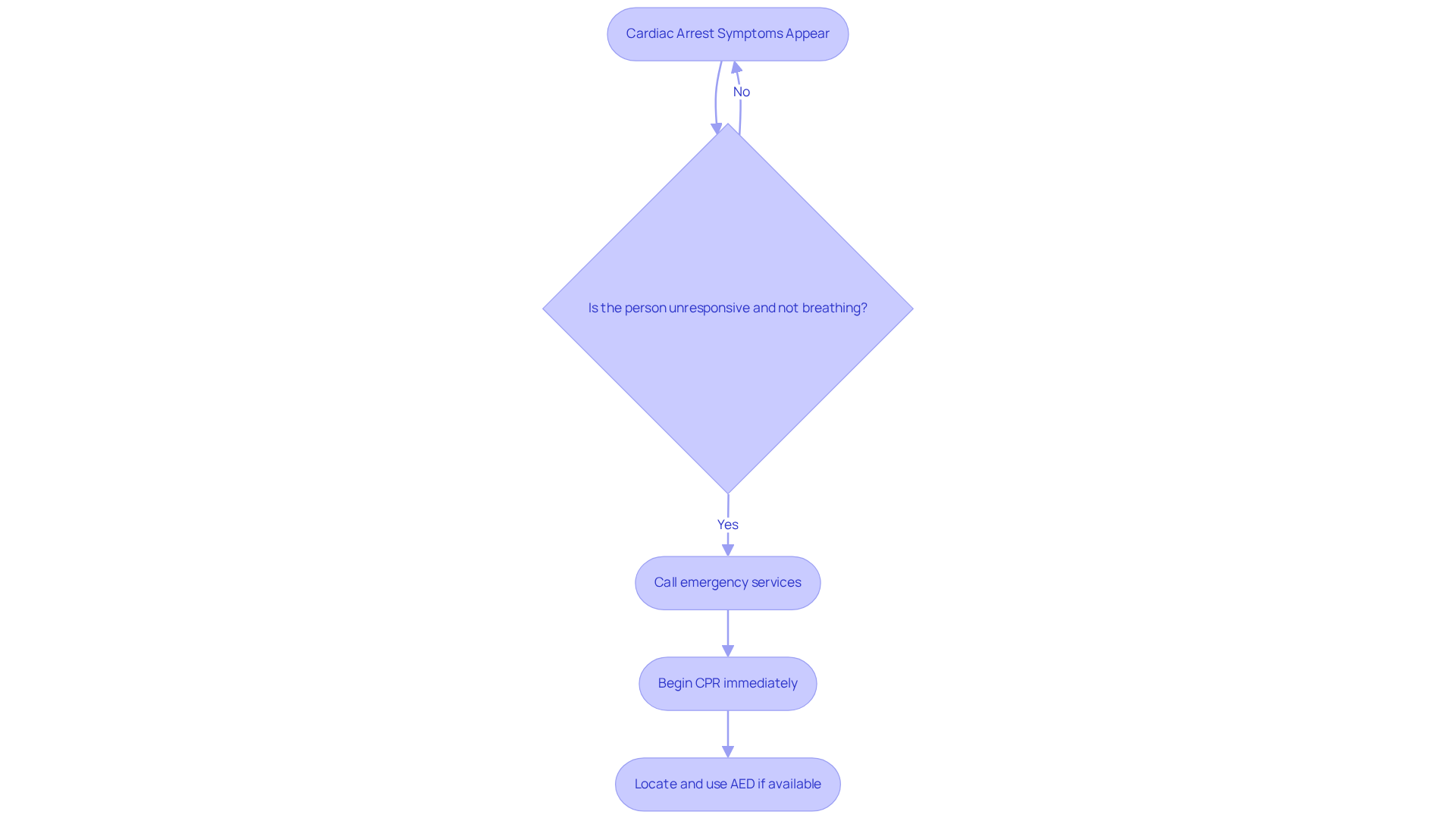
When occur, a rapid response is essential. If someone is unresponsive and not breathing, please call emergency services immediately and begin , as these may be cardiac arrest symptoms. The presence of an can greatly improve survival chances; using it without delay is vital. Research shows that facing out-of-hospital cardiac arrest can be lower than 10%, with about 90% of those experiencing an OHCA not surviving. This highlights the critical need for swift action.
Consider the real-world stories of individuals who have made a difference:
These examples illustrate the profound impact that can have. Emergency responders consistently stress that can significantly enhance outcomes for . This makes preparedness crucial in times of emergency.
Remember, being ready to act can save lives. If you ever find yourself in such a situation, know that your actions can make a difference. Together, we can ensure that help is always within reach.

Recognizing the symptoms of cardiac arrest is crucial, particularly for the elderly, who may show atypical signs. By fostering awareness and taking prompt action, we can significantly improve outcomes in these critical situations. Caregivers and family members must remain vigilant, as understanding these symptoms empowers them to seek timely medical assistance, potentially saving lives.
Throughout this article, we have highlighted key symptoms, such as:
Each symptom serves as a warning that should not be ignored, emphasizing the importance of thorough monitoring and immediate response. The role of caregivers is essential in identifying these signs early, ensuring that appropriate measures are taken without delay.
In light of the information presented, it is imperative to foster an environment of awareness and preparedness. Caregivers are encouraged to maintain a checklist of symptoms and to seek medical help at the first sign of trouble. By prioritizing education on cardiac arrest symptoms and understanding the urgency of prompt intervention, caregivers can significantly enhance the quality of care for elderly individuals. Together, we can make a difference in recognizing and responding to cardiac emergencies, ultimately improving survival rates and outcomes for our loved ones.
What are the key symptoms of cardiac arrest that caregivers should recognize?
Key symptoms include sudden shortness of breath, chest discomfort, unusual fatigue, and confusion or disorientation.
Why is it important to identify cardiac arrest symptoms in older adults?
Identifying cardiac arrest symptoms in older adults is crucial because symptoms can manifest differently, and prompt action can greatly enhance outcomes, potentially preserving lives.
What risk factors should caregivers be aware of regarding heart health?
Caregivers should be aware of risk factors such as family history, high blood pressure, elevated cholesterol, and diabetes.
How does Amavita Heart and Vascular Health approach preventive cardiology?
Amavita uses advanced risk assessment tools combined with personalized interventions to significantly reduce heart attack risk.
What role do caregivers play in recognizing cardiac arrest symptoms?
Caregivers often notice changes in an elderly individual's health first, making their awareness and prompt action essential for effective heart health management.
What is a significant indicator of cardiac arrest related to loss of consciousness?
A sudden loss of consciousness, often experienced as fainting or collapsing, can indicate cardiac arrest symptoms, especially in elderly individuals.
How can the Amavita CardioElite™ program enhance patient care?
The Amavita CardioElite™ program uses portable, FDA-cleared AI ultrasound for bedside heart diagnostics, providing accurate imaging and real-time guidance to improve cardiac care.
What is agonal breathing, and why is it important to recognize?
Agonal breathing is characterized by gasping or labored breaths during heart failure and is a critical sign of cardiac arrest. Recognizing it promptly can lead to quicker emergency responses and improve survival rates.
What do statistics reveal about the survival rates of individuals displaying agonal breathing?
Individuals with agonal breathing have a significantly higher survival rate, with 27% discharged alive, compared to just 9% of those without such signs.
How prevalent are agonal respirations in cardiac events?
Agonal respirations occur in approximately 40% of out-of-hospital cardiac incidents and are particularly common in cardiac-related cases, with a rate of 46%.