

Understanding heart health is incredibly important, especially as we age and face unique cardiovascular challenges. With the advancements in diagnostic technology, there are now various heart blockage tests available. These tests not only help identify potential issues but also allow for tailored treatment plans that aim for the best outcomes. But with so many options out there, how can you determine which tests are truly essential for your specific needs?
This article explores ten crucial heart blockage tests, shedding light on their significance and the valuable insights they provide into maintaining your cardiovascular well-being. Remember, you’re not alone in this journey; seeking help and understanding your heart health is a vital step towards a healthier future.
At Amavita Heart and Vascular Health, we understand that heart health can be a source of concern, especially for our elderly patients. That’s why we provide a comprehensive range of advanced heart blockage tests, tailored to meet your needs. Our focus is on patient-centered care, utilizing cutting-edge technology and minimally invasive procedures to ensure the best possible outcomes for you.
We know that as we age, unique heart-related challenges can arise. Recent advancements in diagnostic evaluations, like cardiac MRI and nuclear stress assessments, have greatly improved our ability to diagnose and manage these conditions. The heart blockage test not only helps us identify potential blockages but also allows us to tailor treatment plans specifically for you, enhancing your overall cardiovascular well-being.
Our commitment to individualized care shines through in our thorough testing protocols, which are adapted to meet your unique requirements. We believe that every patient deserves a personalized approach, leading to successful outcomes and an improved quality of life.
If you have any concerns about your heart health, we encourage you to reach out. Remember, you’re not alone on this journey; we’re here to support you every step of the way.
An electrocardiogram (ECG or EKG) is a gentle, non-invasive test that captures your heart's electrical activity. It plays a crucial role in identifying issues like arrhythmias, ischemia, and other cardiac concerns. This quick and easy procedure offers immediate insights into your cardiovascular health, making it especially important for older adults. Given that cardiovascular disease is a leading cause of health problems and premature death in this age group, regular ECG testing can reveal underlying issues that might not show symptoms.
Have you ever wondered how often you should check your heart health? Recent studies show that ECGs are particularly effective in detecting arrhythmias among older populations. For example, research indicates that as we age, the prevalence of major ECG abnormalities rises significantly. In fact, 25.9% of older adults exhibit minor abnormalities, while 2.9% face major issues. These statistics highlight the importance of routine ECG assessments for your well-being.
Furthermore, ECGs are vital in diagnosing conditions like atrial fibrillation (AFib), which can increase your risk of stroke. Regular monitoring through ECGs allows healthcare providers to keep track of your heart's condition and adjust treatment plans as needed. In emergencies, such as chest discomfort or suspected cardiac events, ECGs provide essential information for quick diagnosis and intervention, greatly improving outcomes.
The integration of advanced technologies, like AI-powered ECG models, has further improved the accuracy of arrhythmia detection. These innovations help reduce false positives and enhance triage efficiency, ensuring that patients with serious cardiovascular conditions receive prompt treatment. As the landscape of cardiovascular care evolves, the role of ECGs remains vital in supporting your heart health as you age.

A stress assessment is a vital tool that measures how your body responds to physical activity, often conducted on a treadmill or stationary bike. This heart blockage test helps identify any blockages by monitoring your pulse rate, blood pressure, and ECG changes during exercise. For older adults, these evaluations can be tailored to fit individual fitness levels, ensuring safety while providing crucial insights into coronary artery disease.
At Amavita Cardiovascular and Vascular Wellness, we understand that health concerns can be daunting. That’s why our stress evaluations are part of a comprehensive care strategy designed specifically for individuals at high risk, including those with diabetes, hypertension, or a family history of cardiovascular issues. This thoughtful approach not only aids in accurate diagnosis but also enhances outcomes by coordinating care seamlessly, reducing the chances of hospital readmissions.
We’re here to support you every step of the way. If you have any questions or concerns about your heart health, please don’t hesitate to reach out. Your well-being is our priority, and we’re committed to helping you live a healthier, happier life.

Echocardiograms are vital tools that use ultrasound waves to create detailed images of the heart's chambers, valves, and blood flow. This non-invasive test is especially important for older individuals, as it can uncover conditions like valve disease and cardiomyopathy, which are more common in this age group. The comfort and safety of echocardiograms allow for thorough cardiac evaluations without the risks associated with more invasive procedures.
Have you ever wondered how your heart is functioning? Recent research shows that echocardiograms effectively detect cardiac complications and other circulatory system issues. This early detection can lead to prompt actions that significantly improve health outcomes. For instance, a study involving older adults found numerous cases of Stage B cardiac failure identified through echocardiograms, highlighting their crucial role in early identification and management of cardiovascular conditions.
By identifying valve issues, echocardiograms empower healthcare providers to implement appropriate treatment strategies, ultimately enhancing the quality of life for seniors. At Amavita, we take this a step further with our CardioElite™ program, which utilizes FDA-cleared AI ultrasound technology for bedside cardiac diagnostics. This innovative program offers real-time guidance and generates reports on heart structure and function within minutes, aiding informed decision-making.
We understand that navigating health concerns can be daunting, but rest assured, our team is here to support you every step of the way. If you have questions or need assistance, please don’t hesitate to reach out. Your heart health is our priority, and together, we can tackle the cardiovascular challenges faced by skilled nursing facilities.

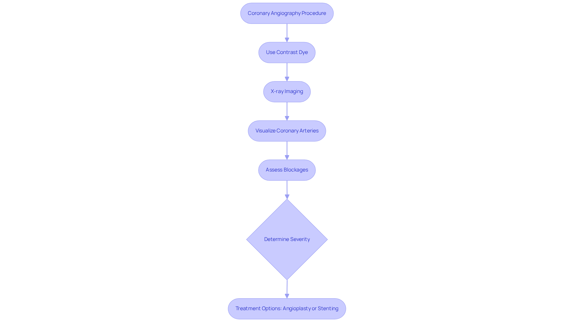
Coronary angiography is an important procedure that uses contrast dye and X-ray imaging to visualize the coronary arteries. This helps cardiologists perform a heart blockage test to detect blockages and assess their severity. For older individuals, this procedure is especially crucial, as they often face complex coronary artery disease and other health issues that can complicate diagnosis and treatment. Current guidelines recommend a heart blockage test, specifically coronary angiography, for older adults, especially those over 75, as it provides vital insights that can significantly influence treatment strategies, such as angioplasty or stenting.
In real-world situations, coronary angiography has been key in guiding treatment decisions. Research indicates that older individuals frequently experience incomplete revascularization, which is associated with poorer outcomes. By utilizing angiography, healthcare providers can tailor interventions more effectively, ensuring that patients receive the most appropriate care based on their unique conditions. This aligns with Amavita's CardioElite™ program, which emphasizes comprehensive cardiovascular management and proactive care for individuals.
While coronary angiography is more invasive than non-invasive tests, its benefits often outweigh the risks, particularly for those at high risk. The procedure allows for immediate assessment and intervention, which can help reduce the likelihood of major adverse cardio-cerebral events (MACCE). However, it’s important to consider potential complications, such as bleeding, which may be more likely in older individuals due to their frailty and other health conditions. Therefore, a multidisciplinary approach, as advocated by Amavita's CardioElite™ program, is recommended to optimize outcomes for elderly patients undergoing this procedure. This ensures that risks are managed while maximizing the benefits of timely and accurate diagnosis.

CT coronary angiography (CCTA) is a remarkable non-invasive imaging technique that provides detailed images of the coronary arteries. This is especially beneficial for those who may feel anxious about undergoing invasive procedures. CCTA serves as an excellent heart blockage test for detecting plaque buildup and assessing the degree of arterial narrowing, which is vital for the early diagnosis of coronary artery disease (CAD). With a sensitivity of 99% and specificity of 89%, CCTA effectively rules out CAD, allowing for timely interventions when needed.
Imagine being able to complete this procedure in just 10 to 20 minutes! CCTA not only offers rapid execution but also boasts a negative predictive value of up to 100% for acute coronary syndrome. This underscores its importance in modern cardiovascular diagnostics. Multicenter studies have confirmed CCTA's accuracy across various disease prevalence rates, reinforcing its value in clinical practice. By choosing CCTA, you can experience greater comfort and significantly reduce the need for more invasive examinations, simplifying the heart blockage test.
At Amavita Heart and Vascular Health®, we enhance CCTA with our innovative AI-powered diagnostic technology. This portable, FDA-cleared AI ultrasound provides bedside cardiac diagnostics, ensuring precise imaging and generating reports on cardiac structure and function within minutes. This means early detection and informed decisions can be made swiftly. By integrating these advanced diagnostic tools, we strive to improve patient outcomes and reduce hospital readmissions, addressing the health challenges faced by skilled nursing facilities.
We understand that navigating health concerns can be overwhelming. Our team is here to support you every step of the way. If you have any questions or need assistance, please don’t hesitate to reach out. Your health and comfort are our top priorities.

Understanding your cardiovascular health is crucial, especially as we age. Blood analyses play a vital role in assessing your well-being by measuring various biomarkers that can indicate the risk of cardiovascular diseases. Key tests, such as those for cholesterol levels, triglycerides, and inflammatory markers, provide valuable insights into your heart health.
For instance, high-sensitivity C-reactive protein (hs-CRP) serves as a marker of inflammation in the arteries, which is a significant risk factor for cardiovascular disease. Did you know that recent studies show elevated levels of hs-CRP can indicate a 70% greater risk of major cardiovascular events in women? This information highlights the importance of staying informed about your health.
Regular blood testing is especially important for older adults, who often face multiple risk factors that may lead to the need for a heart blockage test in the cardiovascular system. By identifying these risks early, healthcare providers can implement preventive measures that could save lives and improve outcomes for seniors.
If you or a loved one are concerned about heart health, consider discussing blood tests with your healthcare provider. Taking proactive steps today can lead to a healthier tomorrow. Remember, you are not alone in this journey; support is always available.

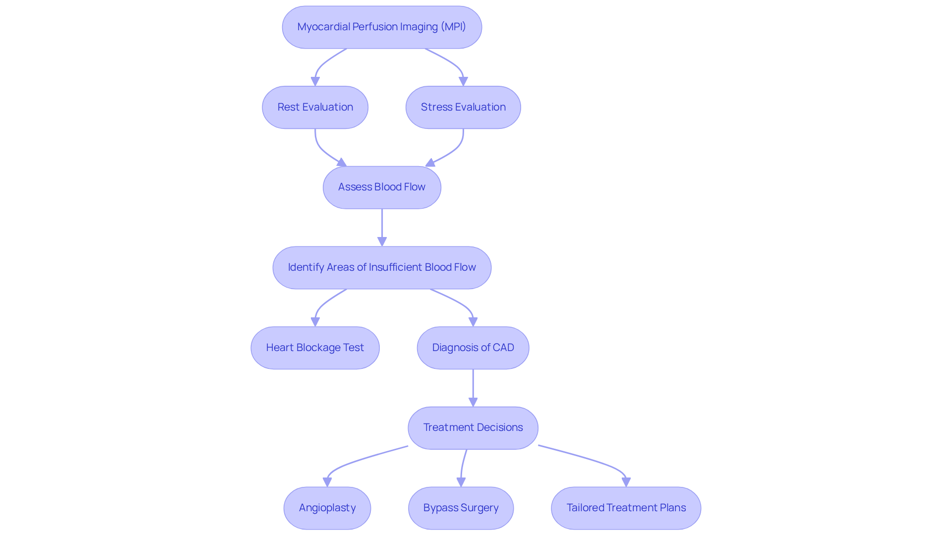
Myocardial perfusion imaging (MPI) is a vital tool that helps assess blood flow to the heart muscle during both rest and stress. This imaging technique is crucial for identifying areas of the heart that might not be getting enough blood, which can be assessed through a heart blockage test. This is particularly important for diagnosing coronary artery disease (CAD), which affects over 70% of individuals aged 60 and older.
For seniors, the heart blockage test not only provides essential insights into heart function but also guides treatment decisions. Recent studies show that MPI can significantly impact management strategies for CAD, helping to determine if further interventions, like angioplasty or bypass surgery, are necessary. Given that heart disease is the leading cause of death in America, the heart blockage test plays an incredibly important role in diagnosing and managing CAD in older adults.
By using advanced blood flow evaluation methods, healthcare professionals - especially through initiatives like Amavita's CardioElite™ - can enhance outcomes and tailor treatment plans to meet the unique needs of older adults. Furthermore, MPI addresses the challenges skilled nursing facilities face in managing cardiac care, serving as a key component in reducing hospital readmissions.
After the scan, it’s recommended that patients drink plenty of water to help flush radioactive material from their bodies. Remember, taking care of your heart is a journey, and MPI is here to support you every step of the way.

Choosing the right heart blockage test for diagnostic evaluation is crucial for accurate diagnosis and effective treatment. Have you ever felt uncertain about your heart health? Factors like age, medical history, and specific symptoms significantly influence the choice of examinations. For our elderly loved ones, non-invasive assessments such as echocardiograms and coronary computed tomography angiography (CCTA) are often preferred due to their safety and comfort. CCTA, for example, has a remarkable sensitivity of 99% and specificity of 89%, making it a reliable option for ruling out coronary artery disease (CAD) without invasive procedures.
On the other hand, younger individuals experiencing severe symptoms may require more invasive options, like coronary angiography, to gain a thorough understanding of their cardiovascular health. The latest guidelines stress the importance of a personalized approach, ensuring that each person receives the most appropriate evaluation, such as a heart blockage test, based on their unique clinical picture and risk profile.
Real-world examples highlight the benefits of tailored testing. For instance, stress echocardiography can be particularly helpful for middle-aged women with intermediate cardiovascular risk, as it offers valuable insights into heart function under stress. Additionally, the Duke treadmill score can help predict long-term mortality risk in individuals without known CAD, guiding treatment decisions.
Current best practices advocate for a comprehensive assessment of each individual's needs, taking into account factors like functional capacity and pre-existing conditions. This customized approach not only enhances diagnostic accuracy but also improves outcomes for individuals, especially in the elderly population, who may face unique challenges in managing their cardiovascular health. Remember, you are not alone in this journey; support is available to help you navigate your heart health.

Consulting with a geriatric cardiologist is crucial for understanding heart blockage test evaluations and creating a personalized treatment plan. At Amavita, our dedicated cardiologists use advanced imaging and minimally invasive techniques to cater to each individual's unique needs.
Have you ever felt uncertain about your health? Our specialists are here to clarify the implications of your test results, discuss potential treatment options, and address any concerns you might have. This collaborative approach, combined with our commitment to outpatient excellence, ensures that you receive the personalized attention you deserve.
We believe that being well-informed leads to better health outcomes and an improved quality of life. Remember, you’re not alone on this journey; we’re here to support you every step of the way.
Understanding the significance of heart blockage tests is crucial for maintaining cardiovascular health, especially as we age. These assessments not only help in the early detection of potential heart issues but also allow healthcare providers to create personalized treatment plans that cater to each patient's unique needs. By focusing on patient-centered care and utilizing advanced technologies, facilities like Amavita Heart and Vascular Health are leading the way in ensuring optimal heart health outcomes.
Throughout this article, we’ve explored various essential tests, including:
Each test plays a vital role in diagnosing heart conditions, assessing blood flow, and identifying risk factors. With advancements in technology, such as AI integration and non-invasive imaging techniques, these evaluations are becoming more accurate and comfortable, making them increasingly accessible for older adults.
In conclusion, prioritizing heart blockage testing is a proactive step toward safeguarding your cardiovascular health. We encourage you to consult with healthcare professionals to determine the most suitable tests based on your personal health profile. Embracing a comprehensive and personalized approach not only fosters better health outcomes but also empowers you to take charge of your heart health journey. Remember, support and resources are available, and taking action today can lead to a healthier tomorrow.
What types of heart blockage tests are offered at Amavita Heart and Vascular Health?
Amavita Heart and Vascular Health offers a comprehensive range of advanced heart blockage tests, including cardiac MRI, nuclear stress assessments, electrocardiograms (ECG or EKG), and stress tests, all tailored to meet individual patient needs.
Why are heart blockage tests important for elderly patients?
Heart blockage tests are crucial for elderly patients as they help identify potential heart-related challenges that can arise with age. They enable healthcare providers to tailor treatment plans, enhancing overall cardiovascular well-being.
How does an electrocardiogram (ECG or EKG) work?
An electrocardiogram (ECG or EKG) is a non-invasive test that captures the heart's electrical activity, helping to identify issues like arrhythmias and ischemia. It provides immediate insights into cardiovascular health, which is especially important for older adults.
How often should older adults have ECG testing?
Regular ECG testing is recommended for older adults, as studies show a significant prevalence of ECG abnormalities in this age group. Routine assessments can reveal underlying issues that may not present symptoms.
What conditions can ECGs help diagnose?
ECGs are vital for diagnosing conditions such as atrial fibrillation (AFib), which increases stroke risk. They also provide essential information in emergencies, aiding in quick diagnosis and intervention.
What is a stress test, and how is it conducted?
A stress test measures how the body responds to physical activity, typically conducted on a treadmill or stationary bike. It monitors pulse rate, blood pressure, and ECG changes during exercise to identify any blockages.
Who should consider undergoing a stress test?
Stress tests are particularly important for individuals at high risk for cardiovascular issues, such as those with diabetes, hypertension, or a family history of heart disease.
How does Amavita ensure patient safety during stress evaluations?
Amavita tailors stress evaluations to fit individual fitness levels, ensuring safety while providing crucial insights into coronary artery disease.
What is the overall approach of Amavita Heart and Vascular Health regarding patient care?
Amavita emphasizes patient-centered care, utilizing cutting-edge technology and minimally invasive procedures, along with individualized testing protocols to enhance patient outcomes and quality of life.