

When it comes to heart health, choosing between a cardiac PET scan and a nuclear stress test can feel overwhelming. Both of these diagnostic tools provide valuable insights into coronary artery disease, yet they differ in technology, accuracy, and the overall experience for patients. This article gently explores the key differences between these two methods, highlighting their unique advantages. Our goal is to help you understand which option might be best suited for your individual health needs.
As the landscape of cardiac diagnostics evolves, you might wonder how to navigate these choices. It’s important to ensure you receive the most effective care possible. Remember, you’re not alone in this journey; we’re here to support you every step of the way.
Cardiac PET (Positron Emission Tomography) scans use a radioactive tracer that emits positrons, captured by a specialized camera to create detailed images of the heart's blood flow and metabolic activity. This advanced imaging technique offers precise assessments of coronary artery disease, especially in identifying subtle perfusion defects that other methods might overlook.
In contrast, when comparing a cardiac PET scan vs nuclear stress test, it is important to note that nuclear stress tests typically use a different radioactive tracer and a gamma camera to visualize blood flow during both resting and stress conditions. While these tests can be effective, they often produce lower resolution images and may be affected by factors like movement or body composition, which can lead to inaccuracies.
Recent advancements highlight that when comparing a cardiac PET scan vs nuclear stress test, the former is more precise, particularly in assessing blood flow irregularities down to the capillaries of the heart muscle. Have you ever wondered how such precision could impact your health? Research indicates that PET imaging can significantly influence management decisions for many individuals, underscoring its clinical importance.
Moreover, the lower radiation exposure associated with cardiac PET scan vs nuclear stress test enhances patient safety while maintaining diagnostic integrity. This means you can feel more at ease during the examination. As a result, Cardiac PET examinations are increasingly recognized as the preferred choice for comprehensive cardiac evaluations.
If you have concerns about your heart health, consider discussing the benefits of Cardiac PET imaging with your healthcare provider. Your well-being is important, and understanding your options can empower you to make informed decisions.

When it comes to heart health, many patients understandably worry about the best ways to get accurate information. Research shows that a cardiac PET scan vs nuclear stress test often provides better diagnostic accuracy than traditional methods. For instance, studies indicate that in the comparison of a cardiac PET scan vs nuclear stress test, PET imaging has a sensitivity of about 92.6% for detecting coronary artery disease, while nuclear stress tests typically show a sensitivity of around 88.3%. This means that PET imaging can provide clearer visuals and assess blood circulation in even the smallest vessels of the heart more effectively.
Furthermore, for individuals with smaller left ventricles, PET imaging maintains a sensitivity of 67%, which is significantly higher than SPECT's 43%. This distinction highlights the importance of selecting the right imaging technique based on your unique characteristics and health conditions.
If you're feeling uncertain about which option is best for you, remember that understanding your heart health is a vital step towards taking control of your well-being. Don't hesitate to reach out for support and guidance; your health matters, and there are compassionate professionals ready to help you navigate these choices.

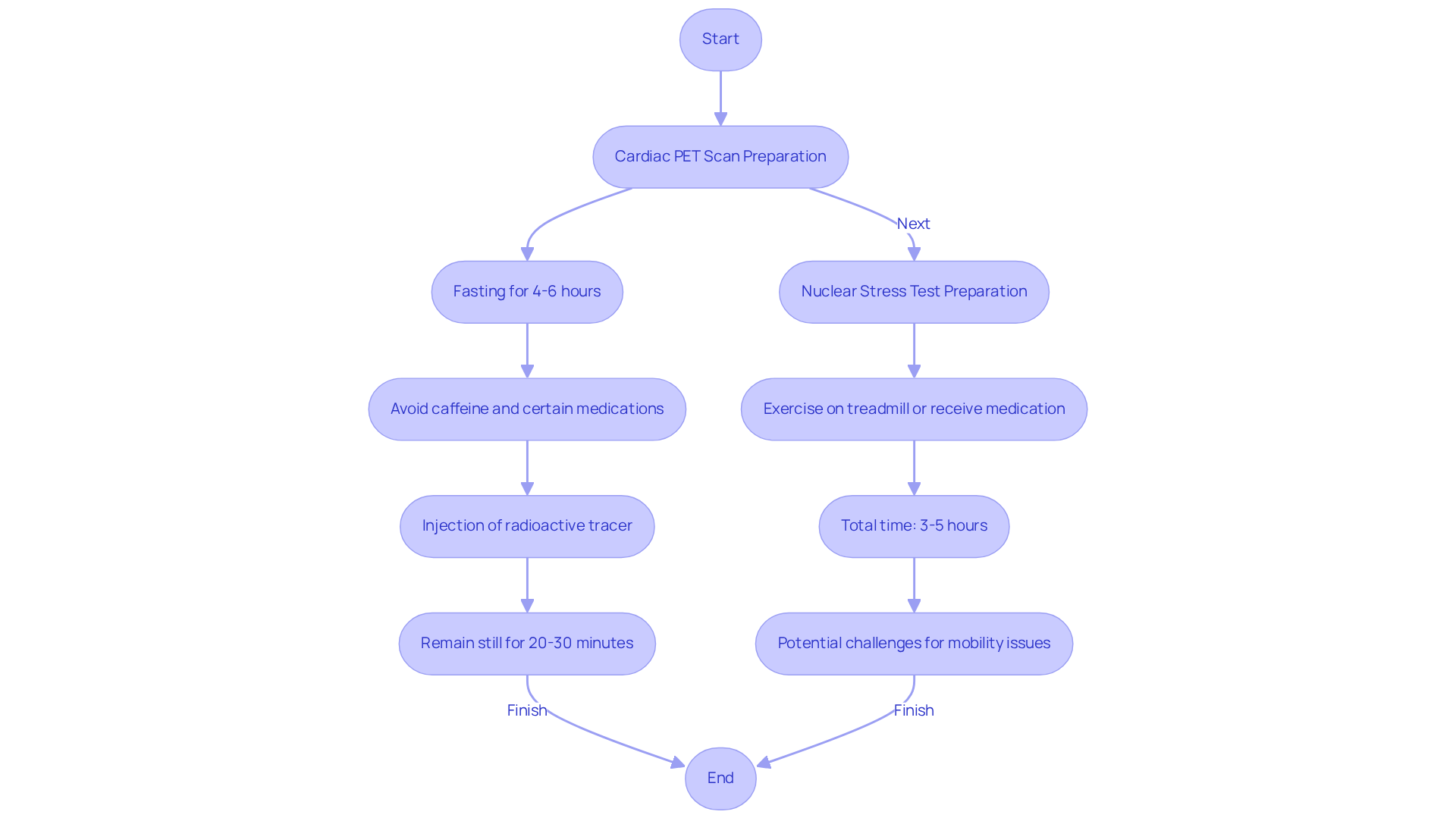
Preparing for a Cardiac PET scan can feel a bit daunting, but understanding the process can help ease your concerns. Generally, it requires fasting for 4-6 hours and avoiding caffeine and certain medications that might affect your heart rate. During the procedure, a small radioactive tracer is injected, and you’ll need to remain still in the scanner for about 20-30 minutes.
You might be wondering how this compares in effectiveness to the cardiac PET scan vs nuclear stress test. Well, this method is significantly faster than the comparison of cardiac PET scan vs nuclear stress test, which can take 3 to 5 hours. Those tests often require you to exercise on a treadmill or receive medication to mimic exercise, which can be challenging for some. The waiting times and extensive preparation for the cardiac PET scan vs nuclear stress test can be particularly demanding for individuals with mobility issues or anxiety about lengthy procedures.
Many individuals have shared that the efficient nature of Cardiac PET examinations leads to a more pleasant experience. They appreciate that these scans are less time-consuming and involve minimal discomfort. Furthermore, expert insights suggest that the clarity of images produced by PET examinations boosts confidence in the diagnostic process. This makes it a favored choice for many seeking effective evaluations of their heart health.
If you have any concerns or questions about the procedure, don’t hesitate to reach out for support. Remember, you’re not alone in this journey, and there are caring professionals ready to help you every step of the way.

When comparing cardiac PET scan vs nuclear stress test, many individuals may find comfort in knowing that cardiac PET examinations typically expose them to lower radiation levels. For instance, when comparing the cardiac PET scan vs nuclear stress test, the PET scan usually involves a radiation dose of about 3.6 mSv, while the exposure from a nuclear stress test can range from 10 to 25 mSv, with an average around 11 mSv. This difference is particularly significant for those who may need multiple diagnostic tests over time, as cumulative radiation exposure can have implications for long-term health.
Current guidelines emphasize the importance of minimizing radiation exposure during cardiac procedures. The ALARA (As Low As Reasonably Achievable) principle is promoted to ensure patient safety, reflecting a commitment to care and well-being. The American Society of Nuclear Cardiology notes that while the effects of radiation exposure from medical scans are largely speculative, understanding these risks is crucial for patients.
Recent studies have shown that optimizing radiation doses not only helps reduce potential risks but also maintains the effectiveness of diagnostics. As we look ahead to 2025, advancements in visualization technology and protocols are set to enhance safety measures further. Ongoing research focuses on improving these protocols and deepening our understanding of radiation risks.
Recognizing these differences in radiation exposure can empower you to make informed decisions about your cardiac health assessments, particularly when considering a cardiac PET scan vs nuclear stress test. If you have any concerns or questions, please don’t hesitate to reach out for support. Your health and peace of mind are our top priorities.

Are you worried about your heart health? When evaluating your options, a cardiac PET scan can be a game changer compared to a nuclear stress test. They offer several advantages, such as:
At Amavita Heart and Vascular Health®, we use advanced N-13 Ammonia Cardiac PET/CT imaging technology that allows for early heart disease detection-often years before conventional methods can.
This groundbreaking diagnostic ability is especially beneficial for individuals at high risk, including those with:
When considering the options of cardiac PET scan vs nuclear stress test, imagine having the peace of mind that comes from knowing your heart health is being monitored closely. Furthermore, the comparison of a cardiac PET scan vs nuclear stress test can evaluate myocardial perfusion and viability with greater precision, making it crucial for individuals with complex cardiac issues or those at elevated risk for heart disease.
By offering thorough assessments and focused cardiovascular care, Amavita ensures that you receive the most effective treatment options available. We’re here to support you every step of the way, helping you feel valued and cared for. Don’t hesitate to reach out for the compassionate care you deserve.

If you’re concerned about your heart health, cardiac PET scans might be just what you need, especially if you suspect coronary artery disease. At Amavita Heart and Vascular Health, we understand how important it is to evaluate your heart’s condition, particularly when it comes to assessing myocardial perfusion. Our advanced imaging capabilities are designed with you in mind, especially for those at higher risk, such as individuals with diabetes, hypertension, or a family history of heart disease.
Have you ever felt anxious about undergoing tests? You’re not alone. Nuclear Stress Tests are often recommended for those who can exercise and need to assess exercise-induced ischemia. Both a cardiac PET scan vs nuclear stress test are valuable tools in understanding your heart health. However, the right choice depends on your unique clinical scenario and overall health status.
With Dr. Martinez-Clark’s Harvard training and extensive cardiovascular experience, you can trust that these sophisticated tests will be seamlessly integrated into your comprehensive care plan. We’re here to address your heart concerns with advanced, minimally invasive treatments tailored to your individual needs. Remember, you’re not just a patient; you’re part of our community, and we’re dedicated to supporting you every step of the way.

When considering the cardiac PET scan vs nuclear stress test, a cardiac PET scan usually takes about 30 to 60 minutes for the actual scanning, but it's important to plan for a total appointment time of up to two hours. This includes preparation and any necessary waiting. On the other hand, the duration for a cardiac PET scan vs nuclear stress test can take two to four hours. This longer duration is essential as it covers both the resting and stress imaging phases, along with preparation and recovery times.
At Amavita Heart and Vascular Health®, we understand that while the cardiac PET scan vs nuclear stress test requires a greater time commitment, it plays a vital role in providing a comprehensive heart evaluation. This is especially true for those at higher risk, such as individuals with diabetes or hypertension. Many who have undergone these tests share how being mentally prepared for the longer visit can ease anxiety. They often express appreciation for the reassurance offered by our caring healthcare professionals throughout the process.
To ensure the best results, we recommend avoiding caffeine for at least 24 hours before your test. This is part of our personalized care strategy designed to support your heart health. Understanding the time involved can help reduce anxiety, allowing you to focus on what truly matters-your heart health. With Amavita's advanced scanning capabilities and thorough cardiac assessments, you can feel confident in the care you receive.

Radioactive tracers are essential in cardiac PET scans, and options like Nitrogen-13 ammonia provide high-resolution images and valuable metabolic insights. At Amavita, we use N-13 Ammonia Cardiac PET/CT scans, which are particularly effective in spotting subtle perfusion defects and diagnosing coronary artery disease. This advanced technology offers a level of detail and diagnostic accuracy that is superior when considering a cardiac PET scan vs nuclear stress test, which often use tracers like Thallium-201 and Technetium-99m.
Choosing the right tracer is crucial, as it greatly influences the effectiveness and safety of the tests. Recent advancements, such as Flurpiridaz F-18, a new radiotracer approved for cardiac PET, enhance our diagnostic capabilities by providing clearer images while reducing radiation exposure. This highlights the importance of selecting the appropriate tracer based on individual needs and specific diagnostic requirements, leading to more informed management decisions in cardiac care.
Moreover, it's vital to consider individual-specific factors when choosing among these tests. This ensures that the imaging technique aligns with your unique health profile. With Amavita's CardioElite™, we are dedicated to transforming cardiovascular care by integrating advanced diagnostics and AI technology, ultimately improving outcomes for individuals. If you have any concerns about your heart health, please reach out to us. We're here to support you every step of the way.

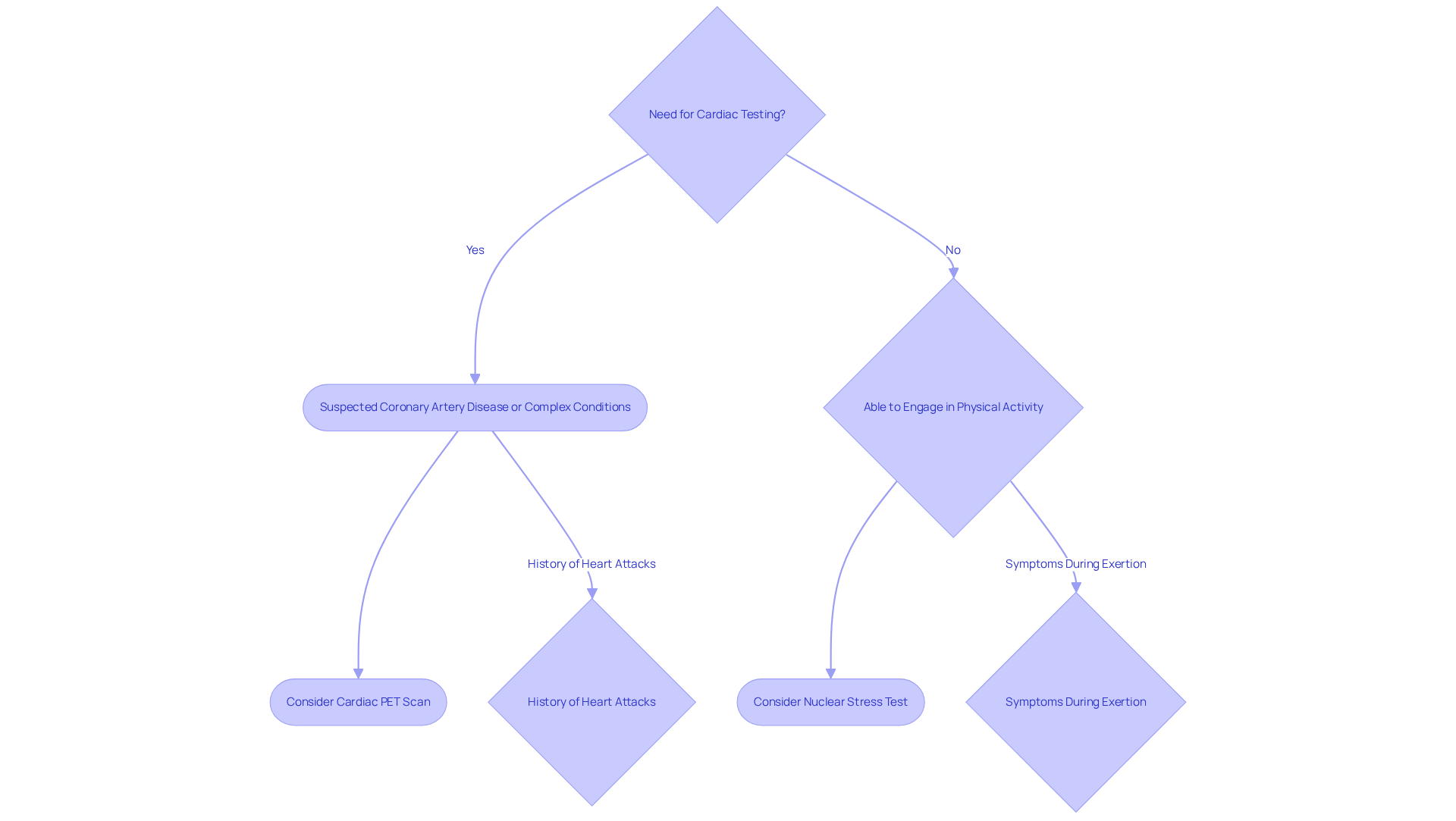
When it comes to cardiac health, understanding your options can feel overwhelming. If you or a loved one is suspected of having coronary artery disease or has complex heart conditions, considering a cardiac PET scan vs nuclear stress test might be the right choice. This advanced imaging technique provides detailed images of blood flow to the heart, offering clearer insights than traditional methods. For those with a history of heart attacks or unclear results from previous tests, a Cardiac PET scan can be especially helpful in guiding your care.
On the other hand, if you’re able to engage in physical activity, you may consider the cardiac PET scan vs nuclear stress test as a suitable option. These tests are designed to assess how your heart performs under stress, which is crucial for individuals recovering from heart procedures or experiencing symptoms like chest pain during exertion. Typically, this involves exercising on a treadmill or receiving medication to simulate stress, allowing healthcare providers to evaluate blood flow in both resting and active states.
It’s important to remember that the choice of test should be tailored to your unique health situation. Current guidelines stress the need for personalized care, especially for those with serious conditions like acute coronary syndrome or aortic dissection, where safety is a priority. By understanding the differences in cardiac PET scan vs nuclear stress test, you can ensure that you receive the most appropriate and effective cardiac scans for your specific needs.
If you have any questions or concerns about these tests, don’t hesitate to reach out for support. Your health is important, and there are compassionate professionals ready to help you navigate these decisions.

At Amavita Heart and Vascular Health, we truly understand that navigating health concerns can be daunting. That’s why patient-centered care is at the heart of everything we do. Our comprehensive cardiovascular services are designed with your needs in mind and include both cardiac PET scan vs nuclear stress test options.
We utilize advanced imaging technologies, like the N-13 Ammonia Cardiac PET/CT with quantitative blood flow analysis, to ensure accurate diagnoses and personalized treatment plans tailored just for you. By incorporating modalities like cardiac PET scan vs nuclear stress test, we not only enhance diagnostic accuracy but also significantly improve outcomes and quality of life for those facing cardiovascular challenges.
Imagine being able to recover the same day and return home just hours after your procedure. This is a testament to our commitment to minimally invasive treatments. For instance, individuals with normal PET findings have an annualized event rate of only 0.4%. This highlights how effective these tests are in identifying low-risk individuals.
Experts agree that these technologies enable better risk stratification and treatment choices, leading to more effective care pathways for you. This integration reflects the current trends in cardiovascular care, where leading providers like Amavita are increasingly adopting advanced imaging techniques to optimize patient management.
We’re here to support you every step of the way, ensuring you feel valued and cared for. If you have any questions or concerns, please don’t hesitate to reach out. Your health and well-being are our top priorities.

When it comes to heart health, understanding the differences between cardiac PET scans and nuclear stress tests is essential. Many patients may feel anxious about these procedures, and it’s important to know that cardiac PET scans often stand out as a better choice. They provide higher resolution images, greater sensitivity in detecting coronary artery disease, and lower radiation exposure. These benefits not only improve diagnostic accuracy but also contribute to a more comfortable experience for patients, making them increasingly preferred in clinical settings.
Throughout this discussion, we’ve shared valuable insights into the technologies and methods behind each test. Cardiac PET scans use advanced tracers and imaging techniques that allow for detailed assessments of blood flow and metabolic activity in the heart. On the other hand, while nuclear stress tests have their merits, they may not always match the image quality and diagnostic precision of PET scans. Additionally, factors like preparation time and radiation exposure further underscore the advantages of opting for cardiac PET scans.
Ultimately, the decision between these two diagnostic tools should be guided by your individual health needs and circumstances. It’s crucial to engage with healthcare professionals to discuss your options. This conversation can empower you to make informed decisions about your cardiac health. Remember, understanding the nuances of each test isn’t just about selecting the right procedure; it’s about taking proactive steps towards better heart health and ensuring you receive the best possible care.
So, if you have questions or concerns, don’t hesitate to reach out. Your heart health matters, and support is always available.
What is a cardiac PET scan?
A cardiac PET scan is an advanced imaging technique that uses a radioactive tracer to create detailed images of the heart's blood flow and metabolic activity, providing precise assessments of coronary artery disease.
How does a cardiac PET scan differ from a nuclear stress test?
A cardiac PET scan uses a radioactive tracer and a specialized camera for imaging, while a nuclear stress test uses a different radioactive tracer and a gamma camera. Cardiac PET scans typically provide higher resolution images and are less affected by factors like movement or body composition.
What are the advantages of cardiac PET scans over nuclear stress tests?
Cardiac PET scans offer greater precision in assessing blood flow irregularities, lower radiation exposure, and better diagnostic accuracy, particularly in detecting coronary artery disease and evaluating small blood vessels in the heart.
What is the sensitivity of cardiac PET scans compared to nuclear stress tests?
Cardiac PET scans have a sensitivity of about 92.6% for detecting coronary artery disease, while nuclear stress tests have a sensitivity of around 88.3%. For individuals with smaller left ventricles, PET imaging maintains a sensitivity of 67%, compared to SPECT's 43%.
What is the preparation process for a cardiac PET scan?
Preparing for a cardiac PET scan typically involves fasting for 4-6 hours and avoiding caffeine and certain medications that may affect heart rate. During the scan, a small radioactive tracer is injected, and the patient must remain still in the scanner for about 20-30 minutes.
How long does a nuclear stress test take compared to a cardiac PET scan?
A nuclear stress test can take 3 to 5 hours to complete, whereas a cardiac PET scan is significantly faster, taking only about 20-30 minutes for the actual scanning process.
What can patients expect during a nuclear stress test?
During a nuclear stress test, patients often need to exercise on a treadmill or receive medication to mimic exercise, which can be challenging for some individuals, especially those with mobility issues or anxiety.
How do patients generally feel about the cardiac PET examination process?
Many patients report a more pleasant experience with cardiac PET examinations due to their efficiency, reduced time commitment, and minimal discomfort, along with confidence in the clarity of the images produced.