

Knee pain is becoming increasingly common, especially among older adults, and it’s understandable to seek effective, less invasive treatment options. Genicular Artery Embolization (GAE) stands out as a promising alternative to traditional knee surgeries. Not only does it offer pain relief, but it also allows for a more manageable recovery process. As you consider your choices, you might wonder: can GAE truly compete with established knee surgery methods, particularly regarding financial feasibility and overall effectiveness?
In addition to this, many patients are looking for solutions that don’t involve lengthy recovery times or extensive procedures. GAE provides a gentle approach that prioritizes your comfort and well-being. It’s natural to feel anxious about treatment options, but rest assured, you’re not alone in this journey. Many have found relief and improved quality of life through GAE, and it’s worth exploring if it’s the right fit for you.
Furthermore, as you weigh the costs and benefits, remember that your health and peace of mind are paramount. Seeking out information and support can empower you to make the best decision for your situation. If you have questions or concerns, don’t hesitate to reach out for guidance. Your comfort and health matter, and there are compassionate professionals ready to help you navigate this path.
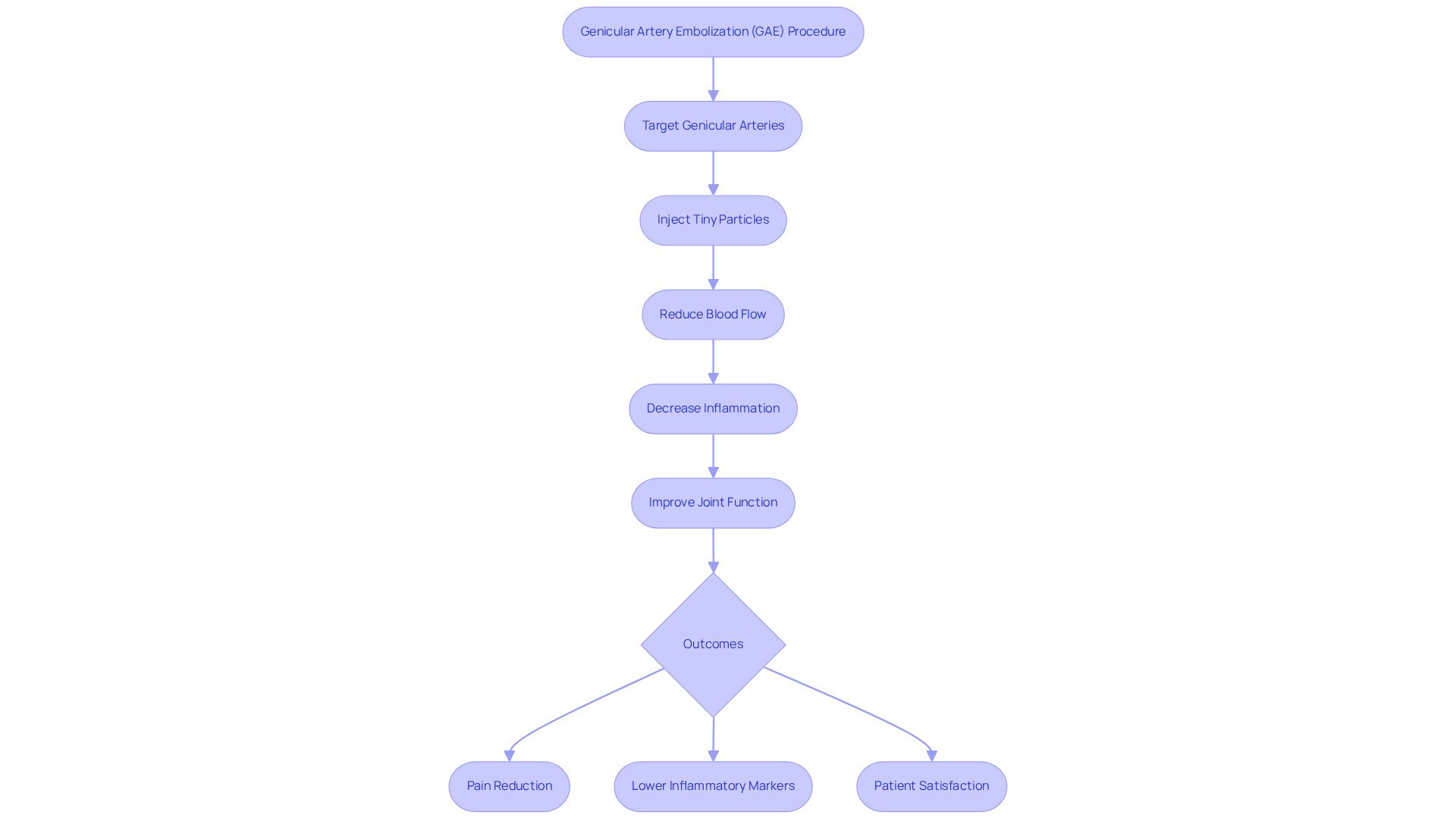
Genicular Artery Embolization (GAE) is a remarkable, minimally invasive technique that aims to ease discomfort in the joint, particularly for those living with osteoarthritis. This procedure carefully targets the genicular arteries that supply blood to the knee joint. By injecting tiny particles into these arteries, GAE effectively reduces blood flow to inflamed tissues, which can lead to less pain and better joint function. Typically performed as an outpatient procedure, GAE takes about one to two hours and is done under local anesthesia with sedation, allowing patients to return home the same day.
Recent studies, including one conducted between January 2021 and January 2023, have highlighted the GAE procedure cost as a significant alternative to surgery, especially for individuals who may not be suitable candidates for more invasive options. For instance, this research involving 25 participants found that over 60% reported significant improvements in discomfort one year after the procedure. Additionally, the procedure has shown promising results in lowering levels of inflammatory markers, suggesting its potential to slow the progression of osteoarthritis.
While GAE is becoming more popular, it's important to acknowledge that some side effects have been observed, such as dark skin blemishes on the joint and mild discomfort near the incision site. Dr. Ryan M. Hickey, an interventional radiologist, shared, "Our study demonstrates that genicular artery embolization is a safe and effective, minimally invasive treatment for individuals experiencing moderate to severe symptomatic discomfort associated with osteoarthritis." As GAE continues to gain traction as a procedure cost alternative to surgery, it represents a shift towards less invasive therapies for joint pain, offering hope to countless adults with osteoarthritis who seek relief without the risks associated with major surgery. Furthermore, insurance coverage for GAE is evolving, which is an important consideration for patients exploring this treatment option.

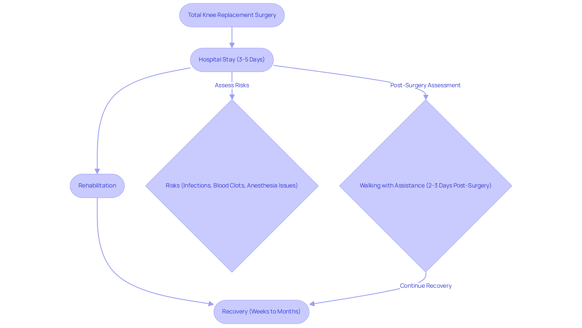
Considering Total Knee Replacement (TKR) surgery? It’s completely normal to have concerns about what this procedure entails. TKR involves removing damaged cartilage and bone from the knee joint and replacing it with an artificial joint. While this surgery can significantly alleviate pain and restore function, it’s important to understand the journey ahead.
Typically, patients stay in the hospital for three to five days after surgery. Following that, extensive rehabilitation is necessary, and recovery can take several weeks to months. For older adults, the risks can be a bit higher, including complications like infections, blood clots, and issues related to anesthesia. It’s crucial to be aware of these factors as you consider your options for managing joint discomfort.
Most individuals begin walking with assistance within two to three days after surgery, but many may not return to their daily activities for up to six weeks. This timeline can feel daunting, especially for older adults who often face longer recovery periods and a greater likelihood of postoperative complications. However, it’s worth noting that knee replacement is one of the most successful orthopedic surgeries performed today, as highlighted by HSS. This underscores the effectiveness of the procedure, even with the associated risks.
Understanding these elements is essential as you weigh your choices. Remember, you’re not alone in this journey. Many have walked this path and found relief and improved quality of life. If you have any questions or need support, don’t hesitate to reach out. Your health and comfort are what matter most.

Are you feeling overwhelmed by the costs of knee surgery? It’s completely understandable. The GAE procedure cost alternative to surgery typically ranges from $3,000 to $15,000, depending on where you live and your insurance coverage. In comparison, traditional knee replacement surgery can set you back between $30,000 and $50,000, which includes hospital stays, surgical fees, and rehabilitation costs.
What’s comforting to know is that GAE is often included in insurance plans, making it a more financially accessible choice for many individuals. Furthermore, the shorter recovery time associated with GAE can lead to lower overall healthcare expenses, as you may require less postoperative care.
This financial analysis highlights the GAE procedure cost alternative to surgery as a cost-effective option compared to conventional joint surgery. If you’re looking for a solution that not only eases your financial burden but also supports a quicker return to your daily activities, GAE might be worth considering. Remember, you’re not alone in this journey, and there are options available to help you regain your mobility and quality of life.

Are you struggling with knee pain and looking for relief? Clinical studies suggest that Genicular Artery Embolization (GAE) can offer substantial relief for up to 12 months. Many individuals report a decrease in discomfort scores of 50-80%. With a remarkable success rate of approximately 99.7%, GAE stands out as a highly effective treatment option.
In contrast, traditional knee replacement surgery (TKR) typically provides pain relief and improved mobility, boasting satisfaction rates around 90% after one year. However, the recovery process for TKR can be lengthy, and many individuals experience significant discomfort during rehabilitation. This can be daunting, especially for those eager to return to their daily activities.
GAE's minimally invasive nature allows for quicker recovery, often enabling individuals to resume normal activities within days. This procedure is particularly beneficial for those with mild to moderate osteoarthritis who haven’t found relief through traditional treatments. It’s important to remember that while GAE alleviates pain, it does not restore lost cartilage or reverse joint degeneration.
This comparison highlights the effectiveness of both procedures. The GAE procedure cost alternative to surgery offers a compelling option for those seeking rapid relief without the extensive recovery associated with traditional surgery. If you’re feeling uncertain about your options, know that support is available. Reach out to a healthcare professional who can guide you through the choices that best suit your needs.

Genicular Artery Embolization (GAE) is a low-risk procedure that many patients find reassuring. Common side effects are typically mild, such as slight bruising and temporary discomfort at the catheter site. Serious complications are rare, making GAE an appealing option, especially for those who may be more vulnerable to the risks of invasive procedures.
In contrast, conventional joint replacement surgery (TKR) carries significant risks, including infection, blood clots, and anesthesia-related complications. The invasive nature of TKR often results in longer recovery times, with many individuals spending 1 to 4 days in the hospital post-surgery. This can be particularly concerning for older adults, who may face a higher likelihood of postoperative complications, such as dislocation or implant wear.
While statistics indicate that serious complications from joint replacement surgeries occur in fewer than 2% of cases, the potential need for revision surgery remains a critical consideration. In fact, only 8% of joint replacements require revision after 16 years. This risk assessment highlights the favorable safety profile of GAE, establishing it as a compassionate option and a GAE procedure cost alternative to surgery for patients seeking effective pain relief without the extensive risks associated with traditional knee surgery.
If you or a loved one are feeling anxious about joint pain and the options available, know that GAE could be a supportive choice. It’s important to explore all avenues for care, and we’re here to help you every step of the way.

As we explore the Genicular Artery Embolization (GAE) procedure, it becomes clear that this approach offers a compassionate way to manage knee pain, especially for those living with osteoarthritis. GAE provides a minimally invasive alternative to traditional knee surgery, aiming not just to relieve discomfort but also to ease the financial strain that often accompanies more invasive treatments.
Key insights throughout this discussion highlight the many benefits of GAE. Patients can expect lower costs, shorter recovery times, and a favorable safety profile compared to traditional knee replacement surgery. While conventional methods can lead to significant expenses and lengthy rehabilitation, GAE emerges as a cost-effective and efficient solution. Many patients report substantial relief from pain and improved joint function, which is truly encouraging. Additionally, the evolution of insurance coverage for GAE makes it more accessible, presenting a compelling option for those seeking effective treatment.
For individuals grappling with knee pain, it’s essential to consider all available options thoughtfully. The GAE procedure not only brings hope for pain relief but also underscores the importance of exploring innovative treatments that align with personal health goals and financial situations. As the landscape of knee pain management evolves, we encourage patients to consult healthcare professionals. This ensures they can make informed decisions that prioritize their well-being and enhance their quality of life.
In this journey towards relief, remember that you are not alone. There are compassionate solutions available, and taking the first step towards understanding your options can lead to a brighter, more comfortable future.
What is Genicular Artery Embolization (GAE)?
GAE is a minimally invasive procedure designed to alleviate discomfort in the knee joint, particularly for individuals with osteoarthritis. It targets the genicular arteries supplying blood to the knee by injecting tiny particles to reduce blood flow to inflamed tissues, leading to less pain and improved joint function.
How long does the GAE procedure take and what is the recovery like?
The GAE procedure typically takes about one to two hours and is performed as an outpatient procedure under local anesthesia with sedation. Patients can usually return home the same day.
What are the benefits of GAE compared to traditional knee surgery?
GAE is a significant alternative to surgery, especially for those who may not be suitable candidates for more invasive options. Recent studies indicate that over 60% of participants reported significant improvements in discomfort one year after the procedure, and it may also help slow the progression of osteoarthritis.
What potential side effects are associated with GAE?
Some observed side effects of GAE include dark skin blemishes on the joint and mild discomfort near the incision site.
What is Total Knee Replacement (TKR) surgery?
TKR surgery involves removing damaged cartilage and bone from the knee joint and replacing it with an artificial joint. It aims to significantly alleviate pain and restore function in the knee.
What is the typical recovery process after TKR surgery?
Patients usually stay in the hospital for three to five days following TKR surgery, and extensive rehabilitation is required. Recovery can take several weeks to months, with many individuals beginning to walk with assistance within two to three days after surgery.
What are the risks associated with TKR surgery, especially for older adults?
Older adults may face higher risks during TKR surgery, including complications like infections, blood clots, and issues related to anesthesia.
How successful is knee replacement surgery?
Knee replacement surgery is considered one of the most successful orthopedic surgeries performed today, despite the associated risks.
Is insurance coverage for GAE evolving?
Yes, insurance coverage for GAE is evolving, which is an important consideration for patients exploring this treatment option.