
Understanding the location of heart attack pain is crucial for seniors. Discomfort can extend beyond the chest to areas such as the arms, back, neck, jaw, and abdomen, often presenting in atypical ways. Recognizing these varied symptoms is essential for timely medical intervention, which can significantly improve survival rates. Many older adults may not exhibit the classic signs of a cardiac event, and this is where awareness becomes vital.
In addition to this, it's important to acknowledge that many seniors may feel anxious or hesitant about seeking help. If you or a loved one experiences any unusual discomfort, it’s always best to consult a healthcare professional. Remember, understanding your body and its signals is a powerful step towards ensuring your health and well-being. You are not alone in this journey, and support is always available.
Understanding the nuances of heart attack symptoms is crucial, especially for seniors who may experience atypical signs. With nearly 805,000 cardiac incidents occurring annually in the U.S., many of which affect older adults, recognizing the specific pain locations can be lifesaving. However, the challenge lies in the fact that seniors often present with symptoms that diverge from the classic indicators. This divergence can lead to potential delays in seeking critical medical attention, which is concerning.
How can elderly individuals and their caregivers effectively identify these signs and respond promptly? It’s essential to approach this topic with care and compassion, acknowledging the fears and uncertainties that may arise. By fostering an understanding of these symptoms, we can empower seniors and their loved ones to take proactive steps towards ensuring better health outcomes. Remember, you are not alone in this journey; support is available, and recognizing these signs can make all the difference.
A cardiac event, often referred to as a myocardial infarction, occurs when blood circulation to a part of the heart muscle is obstructed, typically by a blood clot. This blockage restricts oxygen-rich blood from reaching the heart tissue, leading to potential damage or even death of the muscle. The main cause of this blockage is frequently coronary artery disease (CAD), which is defined by the buildup of plaque in the arteries, narrowing them and hindering blood flow. As we age, the risk of experiencing cardiac events tends to rise due to natural changes in the heart and blood vessels, compounded by common health issues like diabetes and hypertension.
Did you know that nearly 805,000 individuals in the U.S. face a cardiac incident each year? A significant portion of these cases are first-time occurrences. Moreover, the likelihood of a myocardial infarction increases considerably with age; for example, about 9.7% of women aged 65-69 experience this condition, and it escalates to nearly 18% in those aged 85 and older. Understanding these factors is vital for recognizing the urgency of symptoms related to heart attack pain location, as prompt medical attention can greatly enhance outcomes.
Thanks to advancements in treatment, the survival rate for patients over 65 who have endured a cardiac event has risen dramatically, now exceeding 90%, compared to around 60% in 1970. Additionally, approximately half a million individuals aged 75 and older are diagnosed with myocardial infarction each year, highlighting the critical need for awareness and proactive health management among the elderly.
At Amavita Heart and Vascular Health®, we prioritize comprehensive cardiac evaluations and preventive strategies to reduce the risk of heart events. Our aim is to ensure that our elderly patients receive personalized care tailored to their unique conditions and lifestyles. Our innovative CardioElite™ system transforms cardiovascular care by offering advanced bedside diagnostics powered by AI. This technology allows for early detection of complications, significantly improving patient outcomes.
This system includes features for real-time analysis and advanced imaging, which are essential for effective preventive cardiology and personalized interventions. Remember, you are not alone in this journey; we are here to support you every step of the way.
Heart failure signs can manifest differently in older adults compared to younger individuals. While chest pain or discomfort is often recognized, older adults may encounter less typical signs such as:
It’s important to note that the heart attack pain location may not be limited to the chest; it can radiate to the arms, back, neck, jaw, or stomach.
In addition to this, studies indicate that many older patients do not exhibit the standard signs of a cardiac episode. This can lead to delays in seeking essential medical care, which is concerning. For example, symptoms like indigestion and fatigue are more common among older adults, highlighting the need for increased awareness.
Understanding these variations is crucial. Prompt recognition and response to any concerning signs can significantly improve outcomes and potentially save lives. If you or a loved one are experiencing any of these symptoms, please do not hesitate to reach out for support. Your health and well-being are important, and there are compassionate resources available to help you navigate these concerns.
During a cardiac event, many individuals may feel discomfort at the heart attack pain location, which is often in the center or left side of the chest. However, this discomfort can also extend to other areas, such as the heart attack pain location, including the arms—especially the left arm—back, neck, jaw, and abdomen. For elderly individuals, the experience of referred sensations can be particularly concerning, as discomfort may arise in areas distant from the chest, like the jaw or back. This can often lead to confusion, as these symptoms might be misattributed to other health issues.
It's important to recognize that studies show senior individuals may exhibit unusual signs, which complicates the identification of cardiac events. Understanding these areas of discomfort, particularly the heart attack pain location, is crucial for seniors; being able to identify them can lead to prompt medical assistance, significantly improving outcomes during a cardiac event. The National Heart Attack Alert Program emphasizes the need for chest discomfort centers to provide comprehensive care for patients experiencing these signs, highlighting the importance of awareness and swift action.
In addition to this, Amavita's CardioElite™ program offers an innovative solution. Utilizing advanced AI-powered diagnostic technology, skilled nursing facilities can enhance early detection and improve patient outcomes. This program features a portable, FDA-cleared AI ultrasound for bedside cardiac diagnostics, delivering real-time guidance for accurate imaging. Furthermore, it includes a guided pathway to AHA certification and extensive staff education, ensuring that seniors receive the best possible care.
The occurrence of referred discomfort arises from the convergence of distress signals from the cardiac area with those from other body regions. This understanding is essential, as it helps explain why seniors may misinterpret their signs. Remember, if you or a loved one experiences any of these symptoms, it’s vital to seek help. Your health and well-being are important, and there are caring professionals ready to support you.
Multiple risk elements significantly affect the sensation of discomfort at the heart attack pain location during a heart attack, especially among the elderly. Age and gender play crucial roles, as older adults frequently encounter age-related changes in the cardiovascular system, which can modify the manifestation of issues. For instance, studies show that women often disclose more nuanced and unusual indicators compared to men, who generally undergo more noticeable chest discomfort. This inconsistency is essential, as it can result in delays in diagnosis and treatment for women, particularly those over 65, who may not recognize their heart attack pain location as suggestive of a cardiac event.
Comorbidities such as high blood pressure, high cholesterol, and diabetes further complicate the symptomatology in elderly patients. These conditions can conceal or imitate cardiac event symptoms, making it crucial for seniors and their families to be vigilant about overseeing cardiovascular health. At Amavita Heart and Vascular Health®, we emphasize the importance of comprehensive cardiac evaluations to assess these risk factors effectively. Our preventive cardiology method merges advanced risk evaluation tools with customized interventions, including lifestyle changes and preventive procedures for high-risk individuals. This approach ensures that seniors receive personalized strategies to significantly lower their risk of cardiovascular events.
Furthermore, it's essential to recognize that approximately 1 in 5 cardiac events are silent. This means that harm can occur without the individual being aware, highlighting the necessity for vigilance and proactive health monitoring. Understanding these subtleties can empower individuals to seek prompt medical consultation, particularly about heart attack pain location, as swift action is vital when signs of a cardiac event arise. With heart disease being the leading cause of death among both men and women, awareness of these risk factors is vital for enhancing heart health and ensuring timely intervention. Our CardioElite™ program further supports this by providing comprehensive cardiovascular management, integrating advanced diagnostic data and proactive care, including advanced imaging and testing options. This initiative aims to reduce readmissions and improve outcomes for seniors, fostering a sense of security and well-being.
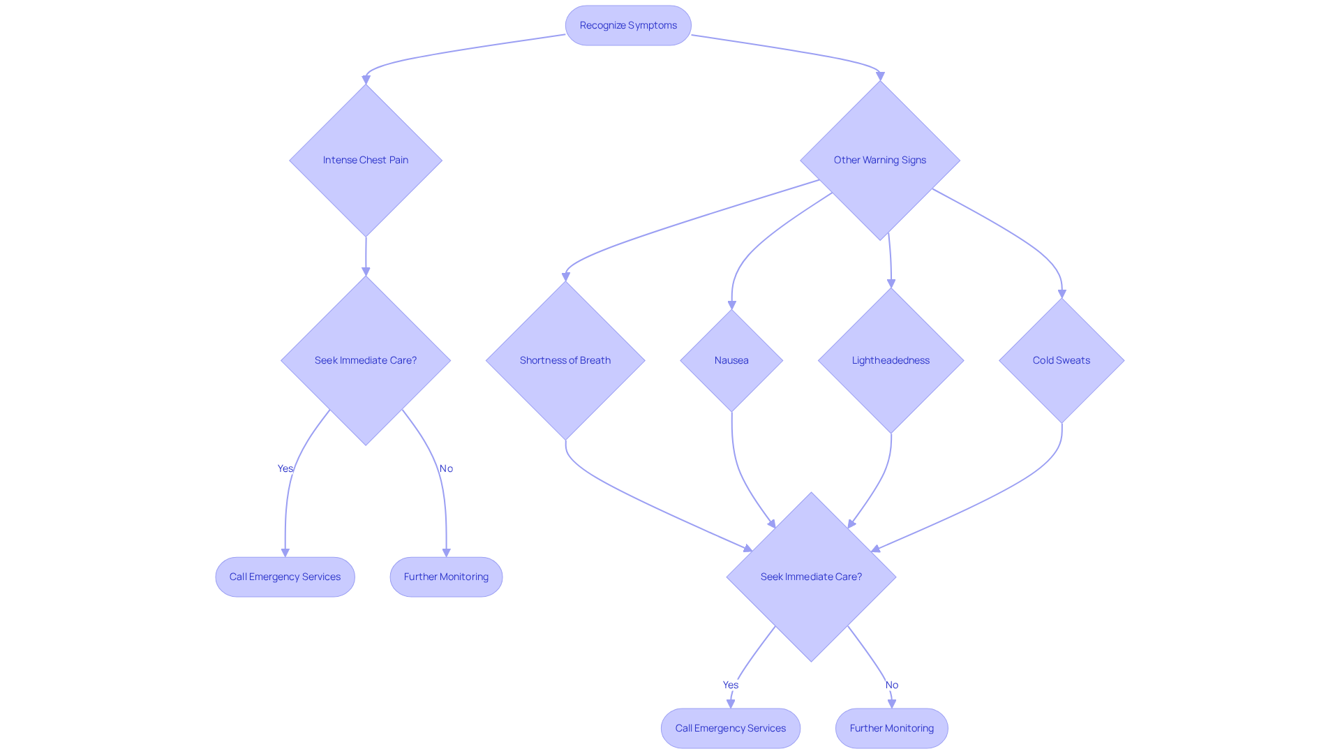
If you or a loved one are elderly, it's essential to act quickly and seek urgent medical attention when faced with concerning signs. Intense chest pain, discomfort that lasts more than a few minutes, or pain that spreads to the arms, back, neck, jaw, or abdomen are serious indicators related to heart attack pain location. Additionally, be aware of warning signs like shortness of breath, lightheadedness, nausea, or cold sweats. Ignoring these symptoms can have serious consequences, as prompt care is vital for survival.
It’s crucial for seniors and their caregivers to have an emergency plan in place. This plan should include:
Remember, research shows that recognizing and responding early to heart attack symptoms can significantly improve outcomes for seniors. By being aware and prepared, you can take important steps to protect your health and well-being.
In moments of uncertainty, please know that you are not alone. Reach out for support and don't hesitate to seek help. Your health matters, and taking these proactive steps can make all the difference.
Understanding the nuances of heart attack pain location is crucial, especially for seniors who may experience atypical symptoms. Recognizing that discomfort can radiate beyond the chest to areas like the arms, back, neck, and jaw can empower older adults and their caregivers to act swiftly in seeking medical attention. This awareness is vital in reducing the risk of severe outcomes during a cardiac event.
The article highlights several key points, including:
With advancements in technology like Amavita's CardioElite™ program, early detection and personalized care strategies can significantly enhance patient outcomes, ensuring that seniors receive the necessary support and management for their cardiovascular health.
Ultimately, fostering awareness and preparedness can save lives. Seniors and their families are encouraged to remain vigilant about heart health, understand the symptoms, and have a clear action plan for emergencies. By prioritizing heart health and seeking timely medical intervention, individuals can take proactive steps toward a healthier future, reinforcing the importance of recognizing and responding to heart attack symptoms effectively.
What is a heart attack and how does it occur?
A heart attack, or myocardial infarction, occurs when blood circulation to a part of the heart muscle is obstructed, typically by a blood clot. This blockage restricts oxygen-rich blood from reaching the heart tissue, potentially causing damage or death of the muscle, often due to coronary artery disease (CAD).
What factors increase the risk of experiencing a heart attack?
The risk of heart attacks increases with age due to natural changes in the heart and blood vessels, compounded by health issues like diabetes and hypertension. Approximately 805,000 individuals in the U.S. experience a cardiac incident each year, with the likelihood rising significantly as one ages.
How do heart attack symptoms differ in older adults compared to younger individuals?
While chest pain is a common symptom, older adults may experience less typical signs such as shortness of breath, nausea, lightheadedness, and profound fatigue. Additionally, heart attack pain may radiate to areas beyond the chest, including the arms, back, neck, jaw, or stomach.
Why is it important to recognize atypical heart attack symptoms in older adults?
Many older patients do not exhibit the standard signs of a cardiac episode, which can lead to delays in seeking medical care. Symptoms like indigestion and fatigue are more common in this age group, making awareness critical for prompt recognition and response to improve outcomes.
What advancements have been made in heart attack treatment for older patients?
Advancements in treatment have significantly improved survival rates for patients over 65 who have experienced a cardiac event, now exceeding 90%, compared to around 60% in 1970. This underscores the importance of awareness and proactive health management among the elderly.
How does Amavita Heart and Vascular Health® support cardiac health?
Amavita Heart and Vascular Health® prioritizes comprehensive cardiac evaluations and preventive strategies tailored to elderly patients. Their innovative CardioElite™ system employs advanced bedside diagnostics powered by AI for early detection of complications, significantly improving patient outcomes.
What should someone do if they or a loved one experience concerning heart attack symptoms?
If you or a loved one experience any concerning symptoms, it is crucial to seek support and medical attention promptly. There are compassionate resources available to help navigate these health concerns.