

Atrial fibrillation (AFib) is more than just a heart rhythm disorder; it brings with it significant risks that can affect your overall health and quality of life. Many individuals find that traditional treatments may not fully address their concerns, which is why exploring advanced interventions like the ablation procedure becomes essential.
This article aims to gently guide you through the intricacies of AFib ablation, shedding light on its effectiveness, the step-by-step process, and the important considerations for patients. With so much at stake, it’s natural to wonder: how can understanding the ablation procedure empower you to take control of your heart health and potentially transform your life?
In addition to this, knowing that you’re not alone in this journey can be incredibly reassuring. Many have walked this path and found hope and healing through informed choices. Let’s explore together how this procedure might be a step toward a healthier future.
Atrial fibrillation (AFib) is a common heart rhythm condition that can cause erratic and often rapid heartbeats. This can significantly increase the risk of serious complications, such as stroke and heart failure. Many patients experience symptoms like palpitations, shortness of breath, and fatigue, which can deeply affect their quality of life. If AFib becomes persistent or symptomatic, and traditional treatments like medications don’t provide relief, it’s important to consider other options.
One such option is the ablation procedure for AFib, which aims to restore a normal heart rhythm by targeting specific areas of the heart that produce irregular electrical signals. Recent research underscores the importance of this intervention. For instance, individuals who undergo catheter procedures have shown a 23% reduced risk of stroke and a 32% lower risk of dying from cardiovascular diseases compared to those who don’t receive this treatment.
The latest studies highlight how effective the ablation procedure for AFib can be in managing atrial fibrillation. Results indicate that it can lead to significant improvements in patient outcomes. For example, one study found that catheter removal procedures are associated with a remarkable decline in mortality rates, showing over a 70% reduction in major cardiovascular events among those treated.
Moreover, cardiologists emphasize the crucial role of the ablation procedure for AFib, particularly for older adults who are at a higher risk for strokes and other complications. As the prevalence of atrial fibrillation continues to rise-driven by factors like an aging population and increasing obesity and hypertension-proactive management through methods like catheterization becomes essential.
In practical terms, the success of tissue removal has been demonstrated in many cases, where patients have regained normal heart rhythms and reduced their risk of severe complications. This reinforces the importance of timely intervention and integrating tissue removal into comprehensive atrial fibrillation management strategies.
If you or a loved one is experiencing symptoms of AFib, don’t hesitate to reach out for support. Understanding your options can lead to a healthier, more fulfilling life.

The ablation procedure for afib is a carefully orchestrated process designed to restore normal rhythm, and it’s completely understandable to have questions or concerns about it. Here’s what you can expect:
Many individuals have experienced significant improvements in their quality of life after the ablation. For instance, a recent study highlighted that 81% of patients were free of arrhythmia and no longer needed antiarrhythmic medications one year after their treatment. This demonstrates the potential of the ablation procedure for afib as a supportive treatment for those suffering from AFib.
If you have any concerns or questions, please don’t hesitate to reach out. We’re here to support you every step of the way.

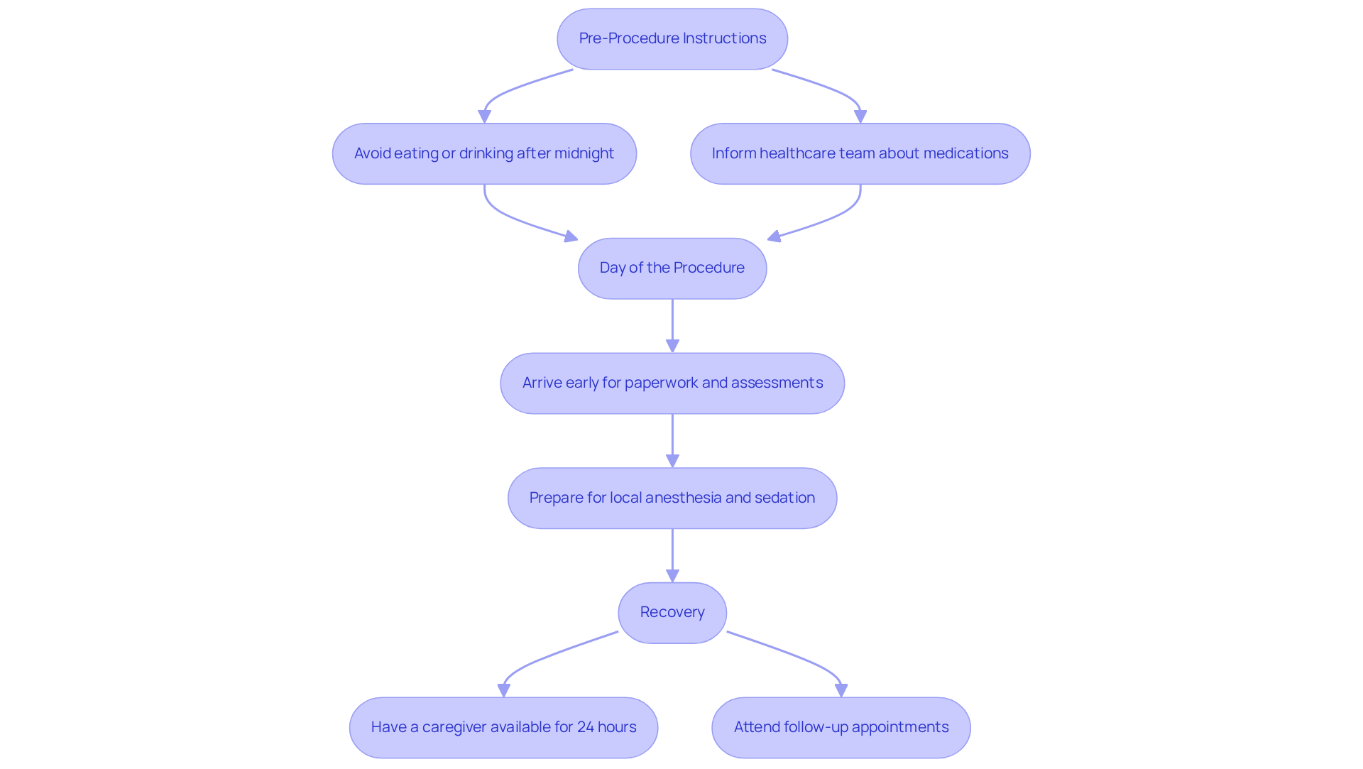
Preparing for an ablation procedure for afib can feel overwhelming, but understanding the steps involved can help ease your concerns. Here’s what you need to know:
Pre-Procedure Instructions: It’s important to avoid eating or drinking after midnight before your procedure. Please let your healthcare team know about all medications you’re taking, especially blood thinners. This helps minimize the risk of excessive bleeding during the procedure, ensuring your safety.
Day of the Procedure: Arriving early is key. This allows you to complete any necessary paperwork and undergo final assessments. You’ll also be prepared for local anesthesia and sedation, which will help manage any discomfort you might feel during the procedure.
Recovery: After the ablation, it’s normal to feel fatigued and experience some discomfort. Having a caregiver available for at least the first 24 hours can make a big difference, helping you with daily activities and ensuring a smooth recovery. Follow-up appointments will be scheduled to monitor your heart rhythm and assess your recovery progress. This is vital for optimizing your long-term outcomes.
Many patients report significant improvements in their symptoms after the procedure, even if they experience mild discomfort initially. Remember, adhering to post-operative instructions and attending follow-up visits is crucial. You’re not alone in this journey; we’re here to support you every step of the way.

Atrial fibrillation treatment can bring many benefits, such as a significant reduction in episodes, an improved quality of life, and even the possibility of reducing long-term medication needs. However, it’s important to understand that, like any medical procedure, this treatment comes with its own set of risks. Common complications may include:
While serious complications like stroke or cardiac tamponade are rare, they are worth considering.
Recent studies have shown that catheter procedures can significantly lower the risk of heart failure and mortality for those with atrial fibrillation, highlighting their effectiveness. Cardiologists often emphasize that the benefits of the ablation procedure for afib frequently outweigh the risks, especially for older adults who seek to enhance their quality of life.
Have you had a chance to discuss your concerns with your healthcare provider? Engaging in a thorough conversation about these factors is crucial. It helps you make informed decisions that align with your health goals. Remember, you’re not alone in this journey; support is available to help you navigate your options.

Ablation procedures for atrial fibrillation (AFib) are a crucial lifeline for those grappling with this common heart rhythm disorder. By focusing on the areas of the heart that cause irregular electrical signals, ablation not only seeks to restore a normal rhythm but also significantly lowers the risk of serious complications. This procedure is especially vital for individuals who haven’t found relief through traditional treatments, underscoring the importance of exploring comprehensive management strategies for AFib.
As we reflect on the ablation process, it’s clear that understanding the meticulous steps involved - from preparation and catheter insertion to mapping and ablation techniques - can be empowering. The potential benefits are substantial. Studies show improved patient outcomes, including decreased mortality rates and a better quality of life after the procedure. However, it’s equally important to acknowledge the associated risks, ensuring that patients can make informed decisions about their treatment options.
Ultimately, grasping the ablation procedure for AFib enables patients to take proactive steps toward managing their health. Have you had a chance to discuss your concerns and expectations with your healthcare provider? Engaging in open conversations can lead to a more personalized approach to treatment. By prioritizing timely intervention and comprehensive care, you can navigate your AFib journey toward a healthier and more fulfilling life.
What is atrial fibrillation (AFib)?
Atrial fibrillation (AFib) is a common heart rhythm condition characterized by erratic and often rapid heartbeats, which can increase the risk of serious complications such as stroke and heart failure.
What symptoms are associated with AFib?
Patients with AFib may experience symptoms like palpitations, shortness of breath, and fatigue, which can significantly affect their quality of life.
When should one consider ablation for AFib?
Ablation should be considered if AFib becomes persistent or symptomatic and traditional treatments, such as medications, do not provide relief.
What is the purpose of the ablation procedure for AFib?
The ablation procedure aims to restore a normal heart rhythm by targeting specific areas of the heart that produce irregular electrical signals.
What are the benefits of undergoing the ablation procedure?
Research indicates that individuals who undergo catheter procedures have a 23% reduced risk of stroke and a 32% lower risk of dying from cardiovascular diseases compared to those who do not receive this treatment.
How effective is the ablation procedure in managing AFib?
The ablation procedure has been shown to lead to significant improvements in patient outcomes, including over a 70% reduction in major cardiovascular events among treated patients.
Why is the ablation procedure particularly important for older adults?
Older adults are at a higher risk for strokes and other complications related to AFib, making proactive management through procedures like catheterization essential.
What factors are contributing to the rising prevalence of AFib?
The increasing prevalence of AFib is driven by factors such as an aging population, obesity, and hypertension.
What is the significance of timely intervention for AFib?
Timely intervention, including tissue removal through ablation, can help patients regain normal heart rhythms and reduce their risk of severe complications.
What should individuals experiencing AFib symptoms do?
Individuals experiencing symptoms of AFib should reach out for support and understand their treatment options to lead a healthier, more fulfilling life.