

Bradycardia, which is when the heart rate falls below 60 beats per minute, can be a serious concern, especially for our elderly loved ones. As we age, changes in our bodies and the presence of chronic health conditions can make this issue more common. It’s crucial to understand what causes a low heart rate to help maintain heart health.
What challenges do seniors face when dealing with bradycardia? How can they manage their symptoms effectively to prevent serious complications? These questions are important, and exploring them can empower caregivers and family members to take meaningful steps in protecting heart health.
By understanding the signs and symptoms of bradycardia, we can better support our loved ones. It’s essential to approach this condition with compassion and knowledge, ensuring that seniors feel cared for and understood. Together, we can navigate this journey, fostering a sense of security and well-being.
Bradycardia, or a pulse that drops below 60 beats per minute (bpm) in adults, can be a source of concern, especially for older individuals. While some people, particularly athletes, may naturally have lower pulse rates, a slow heartbeat can signal underlying medical issues. Factors such as age-related changes in the heart's electrical system, medication effects, and various health conditions are examples of what can cause a low heart rate. Seniors are particularly vulnerable due to the natural aging process and the prevalence of chronic illnesses.
Did you know that around 85% of people over 50 experience atherosclerotic coronary disease? This condition can worsen pulse irregularities, making it even more important to monitor heart rates. Research indicates that older adults with cardiovascular issues, such as high blood pressure, heart failure, or stroke, saw significant declines in their heart health from 2013 to 2018. This highlights the need for vigilance in this demographic.
It is crucial to recognize what can cause a low heart rate. Symptoms like fatigue, dizziness, fainting, shortness of breath, and chest pain should not be ignored. Timely medical intervention can prevent serious complications, including cardiac failure and an increased risk of stroke. Cardiologists emphasize the importance of proactive wellness management, encouraging seniors to seek medical assessment if they notice any symptoms of a reduced pulse.
Effective management of low pulse rates in seniors often involves personalized treatment plans. These plans may include lifestyle changes, medication adjustments, and advanced monitoring techniques, such as Holter monitors, which track heart rhythms over extended periods. Such strategies not only improve patient outcomes but also empower seniors to take charge of their cardiovascular health.
If you or a loved one is experiencing any concerning symptoms, please don’t hesitate to reach out for support. Your heart health is important, and there are caring professionals ready to help you navigate these challenges.

Bradycardia, or a low pulse, can be a concern for many, especially among our elderly loved ones. It is essential to understand what can cause a low heart rate to ensure their well-being. Here are some key contributors:
It is crucial for seniors and their caregivers to recognize what can cause a low heart rate. By understanding these risks, you can take proactive steps to manage cardiovascular health and seek timely intervention when necessary. Remember, you’re not alone in this journey; support is always available.

Bradycardia, which is an example of what can cause a low heart rate defined as a pulse of fewer than 60 beats per minute, can significantly affect the quality of life for elderly individuals. While some may not show noticeable symptoms, many experience common signs that deserve attention:
Recognizing these symptoms is vital, as untreated bradycardia, which is an example of what can cause a low heart rate, can lead to serious complications, including heart failure. Cardiologists emphasize that understanding what can cause a low heart rate in seniors is crucial due to the significant risks associated with it, especially as our aging population continues to grow. Many seniors report fatigue and dizziness, which can severely limit their independence and overall quality of life.
Amavita's CardioElite™ program is here to help address these challenges. It offers comprehensive cardiovascular management tailored for high-risk patients. With advanced imaging capabilities, AI integration, and 24/7 cardiology consultation, the program aims to improve patient outcomes and reduce readmissions. This ensures that seniors receive the specialized support they need to manage their cardiovascular health effectively. By addressing these symptoms promptly, we can help mitigate risks and enhance overall well-being.

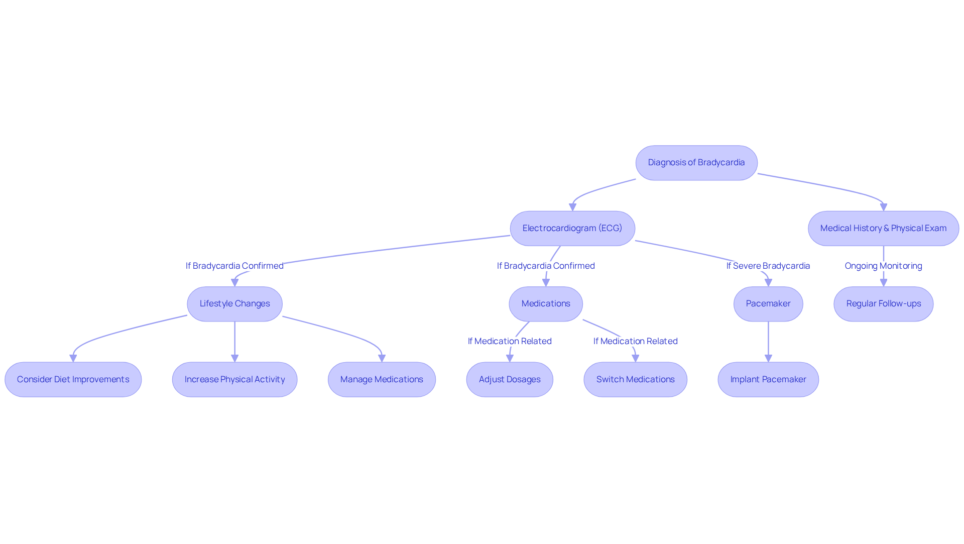
Diagnosing bradycardia can feel overwhelming, but understanding the process is the first step toward better health. It typically involves a thorough medical history and physical examination, often accompanied by an electrocardiogram (ECG) to assess your heart's electrical activity. At Amavita, we’re here to support you with a range of treatment options tailored to your needs, depending on the severity of your condition and its underlying causes.
Lifestyle Changes: Many patients discover that making simple lifestyle adjustments can significantly ease their symptoms. Have you considered how improving your diet, increasing physical activity, or managing your medications might help? Regular exercise, for instance, can boost your cardiovascular health and potentially enhance your heart rate. Our Optimal Program includes quarterly consultations to guide you in implementing these effective lifestyle changes.
Medications: If your slow heart rate is linked to certain medications, your healthcare provider might suggest adjusting dosages or switching to different treatments. This personalized approach ensures you receive the most effective care tailored just for you.
Pacemaker: For those experiencing symptomatic bradycardia that doesn’t respond to other treatments, a pacemaker might be necessary. This device helps regulate your heart rhythm, providing a reliable solution for maintaining a healthy pulse rate. At Amavita, our advanced imaging capabilities ensure that any interventions are seamlessly integrated into your comprehensive care plan, enhancing your overall health outcomes.
Surveillance: Regular follow-ups with your healthcare team are crucial for monitoring your cardiovascular condition and making any necessary adjustments to your treatment plan. Did you know that untreated symptomatic bradycardia is an example of what can cause a low heart rate and can lead to serious complications, such as heart failure or sudden cardiac arrest? This emphasizes what can cause a low heart rate and the importance of proactive management. The 2018 ACC/AHA/HRS Guideline on the Evaluation and Management of Patients With Bradycardia emphasizes ongoing monitoring and timely intervention, which is a cornerstone of the services we provide at Amavita.
By understanding these diagnostic and treatment pathways, you can take proactive steps in managing your cardiovascular health effectively. Remember, you’re not alone in this journey; we’re here to support you every step of the way.

Understanding the factors that contribute to a low heart rate, especially in seniors, is crucial for maintaining cardiovascular health. Bradycardia, which is when the pulse rate drops below 60 beats per minute, can signal serious underlying health issues that need attention. As our aging population grows, recognizing the risks associated with low heart rates becomes even more important for ensuring the well-being of older adults.
Key contributors to bradycardia include:
Symptoms like fatigue, dizziness, and shortness of breath should never be overlooked, as they can lead to significant health complications if left untreated. Proactive management strategies, such as lifestyle modifications and regular health assessments, can greatly improve outcomes for seniors experiencing low pulse rates.
Ultimately, prioritizing heart health through awareness and timely intervention is vital. Seniors and their caregivers are encouraged to stay informed about the potential causes and symptoms of bradycardia. By fostering a proactive approach to cardiovascular health, individuals can enhance their quality of life and reduce the risks associated with low heart rates. Seeking support from healthcare professionals is a crucial step in navigating these challenges and ensuring a healthier future.
What is bradycardia?
Bradycardia is defined as a pulse that drops below 60 beats per minute (bpm) in adults.
Who is most at risk for bradycardia?
Seniors are particularly vulnerable to bradycardia due to age-related changes in the heart's electrical system and the prevalence of chronic illnesses.
What are some common causes of a low heart rate?
Common causes of a low heart rate include age-related changes, medication effects, and various health conditions, particularly those affecting cardiovascular health.
What percentage of people over 50 experience atherosclerotic coronary disease?
Approximately 85% of people over 50 experience atherosclerotic coronary disease, which can worsen pulse irregularities.
What symptoms should prompt concern regarding low heart rate?
Symptoms to watch for include fatigue, dizziness, fainting, shortness of breath, and chest pain.
Why is it important to monitor heart rates in older adults?
Monitoring heart rates is crucial because significant declines in heart health have been observed in older adults with cardiovascular issues, highlighting the need for vigilance.
What can happen if low heart rate symptoms are ignored?
Ignoring symptoms of a low heart rate can lead to serious complications, including cardiac failure and an increased risk of stroke.
How can low pulse rates be managed in seniors?
Management often involves personalized treatment plans that may include lifestyle changes, medication adjustments, and advanced monitoring techniques like Holter monitors.
What role do cardiologists play in managing low heart rates?
Cardiologists emphasize proactive wellness management and encourage seniors to seek medical assessment if they notice any symptoms of a reduced pulse.