

Choosing the right attire for a stress test is more than just about style; it plays a crucial role in your comfort and performance during this important evaluation of heart health. Many women often feel uncertain about what to wear, and that’s completely understandable. By understanding the essentials of stress test clothing, you can alleviate some of that anxiety and enhance your testing experience.
But what happens when misconceptions about attire overshadow the practical needs of the test? It’s essential to explore the best clothing options available. Not only does this enhance your comfort, but it also ensures that the evaluation accurately reflects your cardiovascular condition. Remember, feeling at ease in what you wear can make a significant difference in how you approach this vital health assessment.
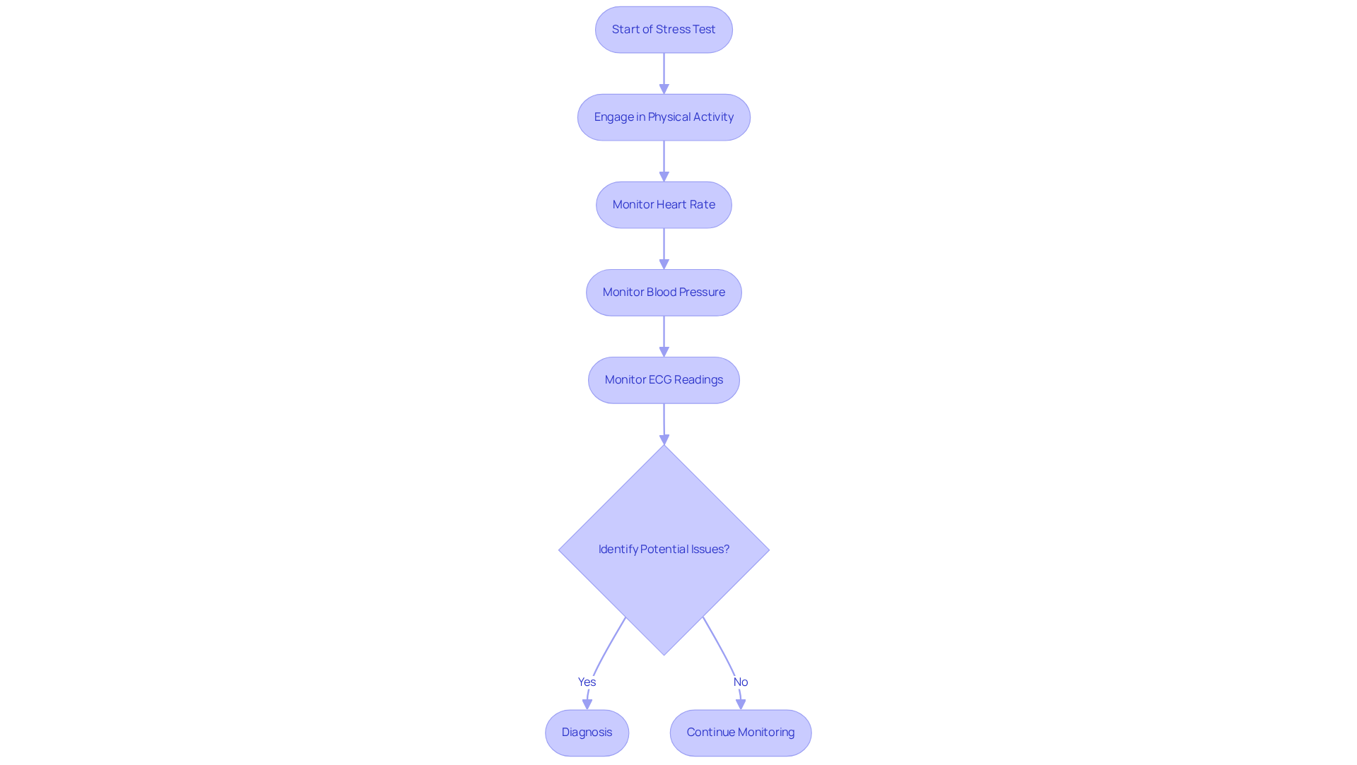
A pressure evaluation, often referred to as an exercise assessment, is a vital diagnostic procedure designed to examine how your heart functions during physical activity. During this assessment, you’ll engage in activities like walking on a treadmill or pedaling on a stationary bike, while healthcare professionals closely monitor your heart rate, blood pressure, and electrocardiogram (ECG) readings. The primary goal of this challenge is to uncover potential heart issues, such as coronary artery disease and arrhythmias, that may not be apparent when your heart is at rest.
Stress evaluations are crucial in understanding how well your heart can handle increased physical demands. This makes them essential in preventive cardiology at Amavita Heart and Vascular Health®. Interestingly, research indicates that many patients experience discomfort during these evaluations due to not knowing what should a woman wear for a stress test. Choosing what should a woman wear for a stress test can significantly enhance her comfort and performance during the examination.
Recent findings underscore the importance of these evaluations, particularly for women, who are often underrepresented in cardiovascular studies. Cardiologists at Amavita emphasize that these assessments are key for the early detection of heart disease, especially for those at higher risk due to factors like family history, high blood pressure, and diabetes. For instance, a notable case involved a 52-year-old woman who was diagnosed with a non-ST elevation myocardial infarction (NSTEMI) through an exercise evaluation, highlighting the critical role these assessments play in identifying arrhythmias and other cardiac conditions.
The benefits of exercise evaluations extend beyond mere diagnosis; they also provide valuable insights into your cardiovascular fitness and help shape effective treatment strategies. As the field of nuclear cardiology evolves, incorporating exertion testing into routine heart health evaluations at Amavita is increasingly recognized as a vital approach to improving patient outcomes.
If you have concerns about your heart health, please don’t hesitate to reach out. We’re here to support you every step of the way. Request an appointment today to learn more about how we can assist you.

Preparing for a stress assessment can feel a bit overwhelming, but understanding what should a woman wear for a stress test can make a world of difference. When considering what should a woman wear for a stress test, it's important to focus on comfortable, loose-fitting clothing that allows for easy movement. Think about a two-piece outfit, like a cozy t-shirt or tank top paired with athletic pants or shorts. When thinking about what should a woman wear for a stress test, it’s best to steer clear of one-piece garments, such as dresses or jumpsuits, as they can complicate the placement and removal of electrodes.
Supportive athletic footwear is essential, providing the stability and comfort you need during the evaluation. Remember, avoiding restrictive clothing like tight jeans or skirts is important too. You want to ensure a full range of motion during the exercise phase. When considering what should a woman wear for a stress test, loose-fitting attire not only enhances comfort but also boosts performance by minimizing distractions and physical limitations during the assessment.
As fitness experts often remind us, the right attire can significantly influence your overall experience and outcomes in exercise testing. Additionally, it’s wise to refrain from using lotions or moisturizers on the day of the procedure, as these can interfere with how well the electrodes stick.
The complete cardiac evaluation appointment typically lasts about one hour, which includes both preparation and recovery time. Knowing this can help ease any anxiety you might have. Remember, you’re not alone in this process, and taking these small steps can lead to a more comfortable and successful experience.

It is essential to consider what a woman should wear for a stress test to ensure her comfort and performance. Have you ever worn something that felt too tight or restrictive? It can be distracting and might even affect the results of your examination. For example, snug clothing can make it hard to breathe or move freely, which can impact how accurately the assessment reflects your condition. On the other hand, understanding what a woman should wear for a stress test can help ease any physical discomfort and reduce anxiety, allowing you to focus on the evaluation rather than your attire.
Research shows that breathable fabrics, like cotton or moisture-wicking materials, can significantly improve comfort during physical activities. These are great options for stress tests! Additionally, it’s helpful to think about what a woman should wear for a stress test, opting for clothing that’s easy to remove, as you may need to change into a hospital gown before the procedure.
Consider also the benefits of adaptive clothing features, such as adjustable fasteners and soft materials. These can enhance your comfort and freedom of movement, especially if you’re facing physical or emotional challenges. It’s important to recognize and respect cultural or religious preferences regarding clothing, as honoring these choices can create a more positive healthcare experience and build trust between you and your healthcare providers.
By prioritizing comfort, functionality, and cultural sensitivity, you can ensure a more effective and less stressful testing experience. Remember, your comfort matters, and we’re here to support you every step of the way.

Many people have misconceptions about what should a woman wear for a stress test, and this is completely understandable. One common belief is that specialized athletic gear is necessary. However, the most important thing is to know what should a woman wear for a stress test, ensuring that the clothing is comfortable and allows for easy movement.
While you might think that women should opt for underwire bras, it's important to consider what should a woman wear for a stress test, where a sports bra or a non-restrictive option is actually much better. This choice not only ensures proper electrode placement but also enhances comfort during the exam. Concerns about specific colors or styles? They’re not necessary; practicality should take precedence over fashion.
In fact, studies show that around 30% of individuals arrive in clothing that isn’t suitable, highlighting the importance of knowing what should a woman wear for a stress test, which can complicate the testing process. Dr. Kartik Bhosale emphasizes, 'What should a woman wear for a stress test can greatly influence the comfort and effectiveness of the evaluation.'
By keeping these guidelines in mind, you can ease your anxiety and feel more prepared for your stress test. Remember, this preparation contributes to a smoother experience, and we’re here to support you every step of the way.

Understanding what to wear for a stress test is essential for women who want to feel comfortable and perform their best during this important evaluation. The right attire can truly enhance your experience, allowing you to focus on the assessment rather than any discomfort or distractions. By prioritizing comfort, functionality, and practicality, you can ensure a smoother and more effective testing process.
Key insights from this article highlight the importance of choosing:
Have you considered how avoiding restrictive clothing and opting for easy-to-remove garments can make a substantial difference in your comfort? Additionally, it’s important to debunk common misconceptions, such as the need for specialized athletic gear. Remember, comfort and functionality should always take precedence over fashion choices.
Ultimately, being well-prepared for a stress test can help alleviate anxiety and contribute to more accurate results. By considering these clothing recommendations and prioritizing comfort, you can approach your stress test with confidence, knowing that you are taking proactive steps towards your heart health. Embrace this opportunity to prioritize your personal well-being and make informed choices about attire that supports both comfort and functionality during this essential medical evaluation.
What is a stress test?
A stress test, also known as a pressure evaluation or exercise assessment, is a diagnostic procedure that examines how the heart functions during physical activity, such as walking on a treadmill or pedaling on a stationary bike.
What is the purpose of a stress test?
The primary purpose of a stress test is to uncover potential heart issues, such as coronary artery disease and arrhythmias, that may not be apparent when the heart is at rest.
How are stress tests conducted?
During a stress test, healthcare professionals monitor the patient's heart rate, blood pressure, and electrocardiogram (ECG) readings while the patient engages in physical activity.
Why are stress tests important for women?
Stress tests are particularly important for women, who are often underrepresented in cardiovascular studies, as they can help in the early detection of heart disease, especially for those at higher risk due to factors like family history, high blood pressure, and diabetes.
What should a woman wear for a stress test?
Choosing appropriate clothing can significantly enhance a woman's comfort and performance during the stress test, although specific recommendations are not detailed in the article.
Can you provide an example of the importance of stress tests?
Yes, a notable case involved a 52-year-old woman who was diagnosed with a non-ST elevation myocardial infarction (NSTEMI) through an exercise evaluation, highlighting the critical role these assessments play in identifying cardiac conditions.
What additional benefits do stress tests provide?
Beyond diagnosis, stress tests provide valuable insights into cardiovascular fitness and help shape effective treatment strategies.
How is Amavita Heart and Vascular Health® incorporating stress tests into their practice?
Amavita is increasingly recognizing the importance of incorporating exertion testing into routine heart health evaluations as a vital approach to improving patient outcomes.